安卓版本:8.8.51 苹果版本:8.8.51
开发者:北京正保会计科技有限公司
应用涉及权限:查看权限>
APP隐私政策:查看政策>
HD版本上线:点击下载>
多样班次随心选
备考干货任你学
海量题目等你练
省时省力又省钱
考试资讯一目了然
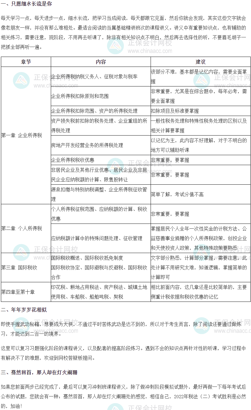
11月20日税务师《税法(二)》考试拉下帷幕,对于两批次的考试,传统中有创新,考生反馈一部分题目内容偏难,但总体来说是以常规考点为主,考核基础常规内容,没有偏难怪题目。这就提示我们,考试还是以基础知识为主,掌握重要考点。税务师2022年延考地区的考生,接下来该如何学习呢?个人认为延考并非坏事,对于考生而言痛并快乐着。由于考试时间还不确定,所以不能掉以轻心,下面是一些学习建议,希望对您的备考有所帮助。
点击图片查看大图
声明:本文是正保会计网校教研团队整理,转载请注明来源。
点击试试手气即可抽奖人已抽奖
人已抽奖
优惠券
不感兴趣?去选课中心>
0
上一篇:2022年税务师《税法二》考试题型、题量及各...
下一篇:VIP签约特训班学员税务师《税法二》延考学...
已公布
8月11日-8月22日
11月10日-11月16日
11月15日、16日
查分入口已开通
12月17日起
10W+题量持续更新中
及时接收最新考试资讯及备考信息
了解更多报考&备考资讯,备战考试,赢在起跑线
官方公众号微信扫一扫
官方视频号微信扫一扫
官方抖音号抖音扫一扫
初级会计职称 报名 考试 查分 备考 题库
中级会计职称 报名 考试 查分 备考 题库
高级会计师 报名 考试 查分 题库 评审
注册会计师 报名 考试 查分 备考 题库
税务师 报名 考试 查分 备考 题库
资产评估师 报名 考试 查分 备考 题库
ACCA 白金级 前景 免考 政策 资料
CMA 报名 考试 政策 准考证 查分
CFA 前景 报名 考试 资料 备考
FRM 官方 前景 报名 考试 备考
美国CPA 证书互认 报名 考试 资料
澳洲CPA 授权机构 免考 考试 资料
经济师 报名 考试 查分 备考 题库
就业晋升 招聘 简历 求职 故事
会计实务 各行业 问答 记账 报表 实操
银行从业 报名 准考证 考试 证书 查分
证券从业 报名 大纲 考试 查分 证书
精华问答 初级 中级 注会 税务师
Copyright © 2000 - www.fawtography.com All Rights Reserved. 北京正保会计科技有限公司 版权所有
京B2-20200959 京ICP备20012371号-7 出版物经营许可证 京公网安备 11010802044457号
套餐D大额券
¥