25周年

财税实务 高薪就业 学历教育
APP下载
APP下载新用户扫码下载
立享专属优惠

安卓版本:8.8.80 苹果版本:8.8.80

开发者:北京正保会计科技有限公司

应用涉及权限:查看权限>

APP隐私政策:查看政策>

HD版本上线:点击下载>

2021税务师考生国庆7天闭关学习攻略——税法(一)

来源: 正保会计网校 编辑:春分 2021/09/29 10:27:51  字体:

选课中心

多样班次随心选

选课中心

资料专区

备考干货任你学

资料专区

财会题库

海量题目等你练

免费题库

会计人证件照

省时省力又省钱

会计人证件照

报考指南

考试资讯一目了然

报考指南
税一税二财会法律实务

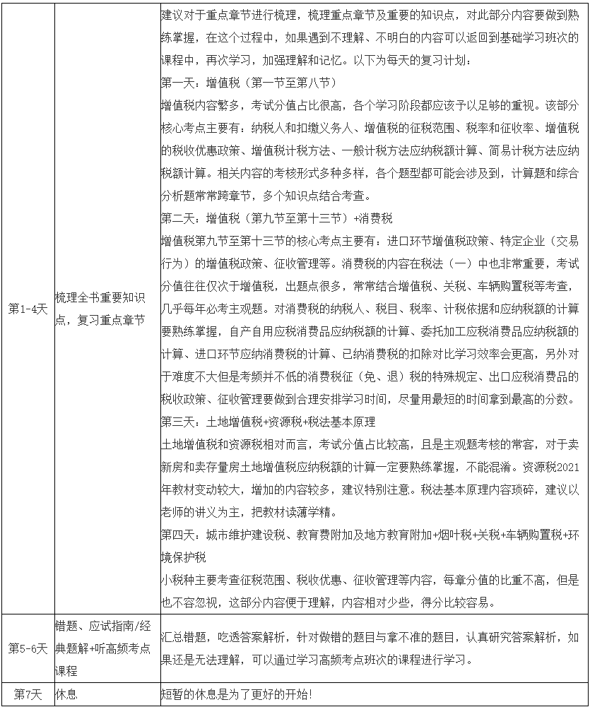
十一假期到,距离税务师考试还有1个多月的时间,税务师考试的复习进入了冲刺阶段,平时的备考可能很难有集中的时间来复习,所以我们要充分利用十一黄金周来查漏补缺,短短六七天的时间可能不能整体系统地学习或者复习一遍,但是可以把整个课程各个章节中的重点、难点复习一遍,加深理解!那么接下来就按照网校为您提供的学习计划,度过一个充实而愉快的假期,为拿下税务师税法一再加一把劲吧!

一、学习计划(具体计划可以按照以下进行)

税法一

二、注意事项

1、进入备战状态,合理安排时间。

调整心态,要对自己有信心,要了解一味的焦虑是徒劳,不如将压力变为动力,抓紧时间学习来得更实际。合理安排时间,提高时间利用率。可以利用零碎时间做几道题目,利用大段的时间复习一个重要知识点,而不要再在从应试角度来说的“钻牛角尖”的这类问题上过于浪费时间。

2、注意总结

税法一内容虽然繁多但是难度并不大,需要记忆理解的考点多,在平时复习的过程中要注意总结,提炼知识点,注意总结各类题型的特点,解题思路、流程,全面提升应试能力。

3、熟悉机考系统,这样才不至于临时慌乱。

需要提前进入机考系统练习,适应这种考试形式,也需要提高自己的打字速度,不要因为这些小问题导致失分。

学员讨论(0
回到顶部
折叠
网站地图

Copyright © 2000 - www.fawtography.com All Rights Reserved. 北京正保会计科技有限公司 版权所有

京B2-20200959 京ICP备20012371号-7 出版物经营许可证 京公网安备 11010802044457号

恭喜你!获得专属大额券!

套餐D大额券

去使用