25周年

财税实务 高薪就业 学历教育
APP下载
APP下载新用户扫码下载
立享专属优惠

安卓版本:8.8.70 苹果版本:8.8.70

开发者:北京正保会计科技有限公司

应用涉及权限:查看权限>

APP隐私政策:查看政策>

HD版本上线:点击下载>

2020年注会《经济法》答疑周刊第八期

来源: 正保会计网校 编辑:牧童 2020/06/08 14:53:53  字体:

选课中心

书课题助力备考

选课中心

资料专区

硬核干货等你学

资料专区

财会题库

海量好题等你练

免费题库

会计人证件照

省时省力又省钱

会计人证件照

注会报考指南

新手提前了解

详情

备考注会之路是荆棘满布、困难重重,但是我们不能退缩!要越战越勇,一冲向前,相信艰难过后就是成功。正保会计网校会一如既往地支持和帮助大家,以下是网校2020年注会《经济法》答疑周刊第八期,大家可以参考借鉴,祝您学习愉快!

答疑周刊第8期

索引:

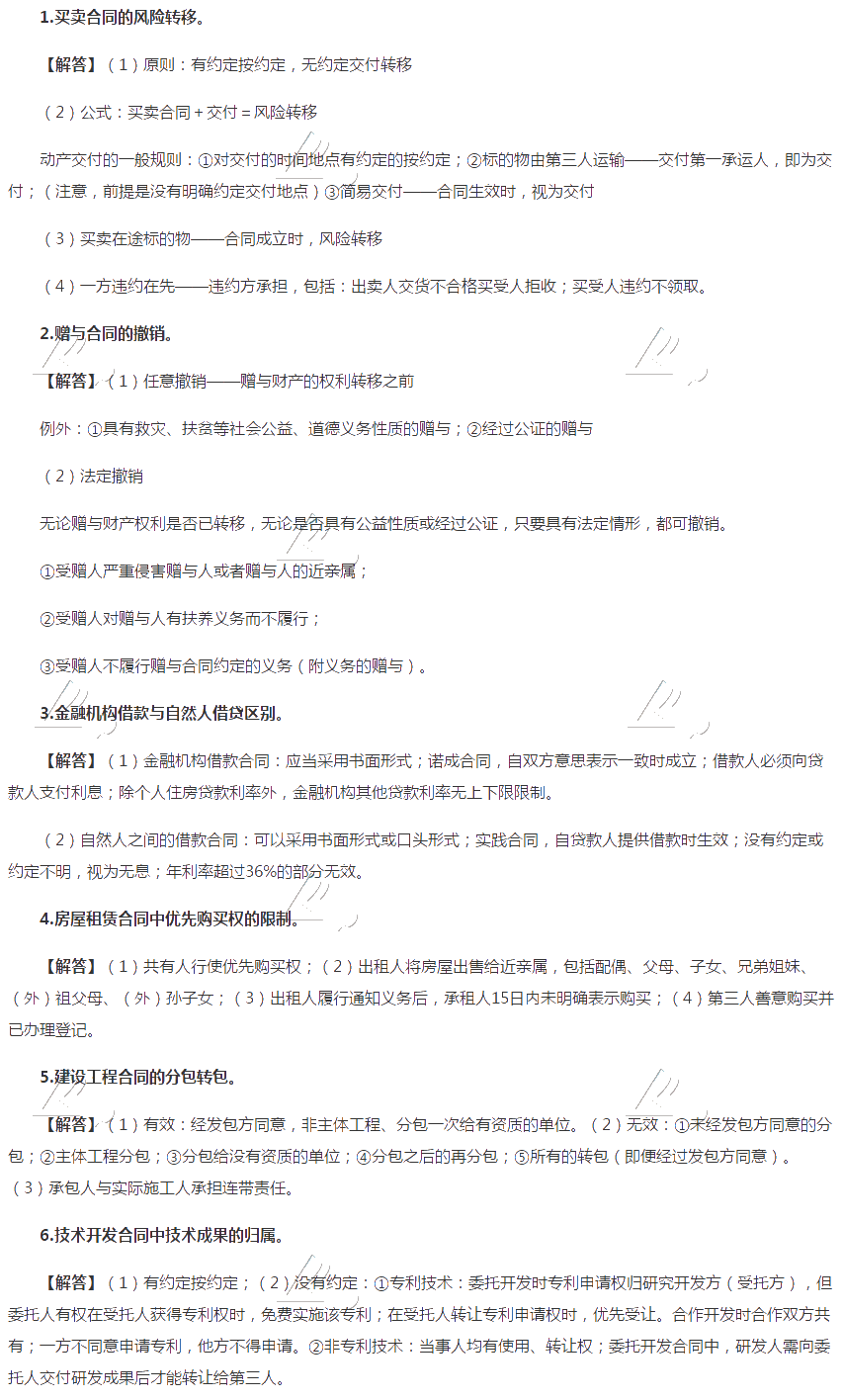
1.买卖合同的风险转移。

2.赠与合同的撤销。

3.金融机构借款与自然人借贷区别。

4.房屋租赁合同中优先购买权的限制。

5.建设工程合同的分包转包。

6.技术开发合同中技术成果的归属。

2020注会经济法答疑周刊第八期

2020注会经济法答疑周刊第八期

如果您有备考注会经济法的计划,可以结合网校的课程进行学习,网校有众多优秀的老师,总有一款适合您;课后也可以结合网校“梦想成真”系列书籍中的练习题进行巩固练习。去财会书店选书>>

答疑周刊再全也是解决的别人的问题!你确定要攒着你备考中的疑问,等到考试再让分数教你吗?注册会计师的备考内容繁多,备考过程中的疑问千万不能攒着,一定要找专业的人给你正确的反馈!

2020年注册会计师备考已经开始!注会课程火速更新中,试听课程>> 查看课程详情>>2020年精良的辅导书,助你轻松Get晦涩难懂的教材!点击试读>>还有超多备考干货,点击下图一键下载!

注会免费资料

正保会计网校原创,转载请注明出处

学员讨论(0
回到顶部
折叠
网站地图

Copyright © 2000 - www.fawtography.com All Rights Reserved. 北京正保会计科技有限公司 版权所有

京B2-20200959 京ICP备20012371号-7 出版物经营许可证 京公网安备 11010802044457号

恭喜你!获得专属大额券!

套餐D大额券

去使用