扫码下载APP
接收最新考试资讯
及备考信息
2020年注会税法【答疑周刊】第九期
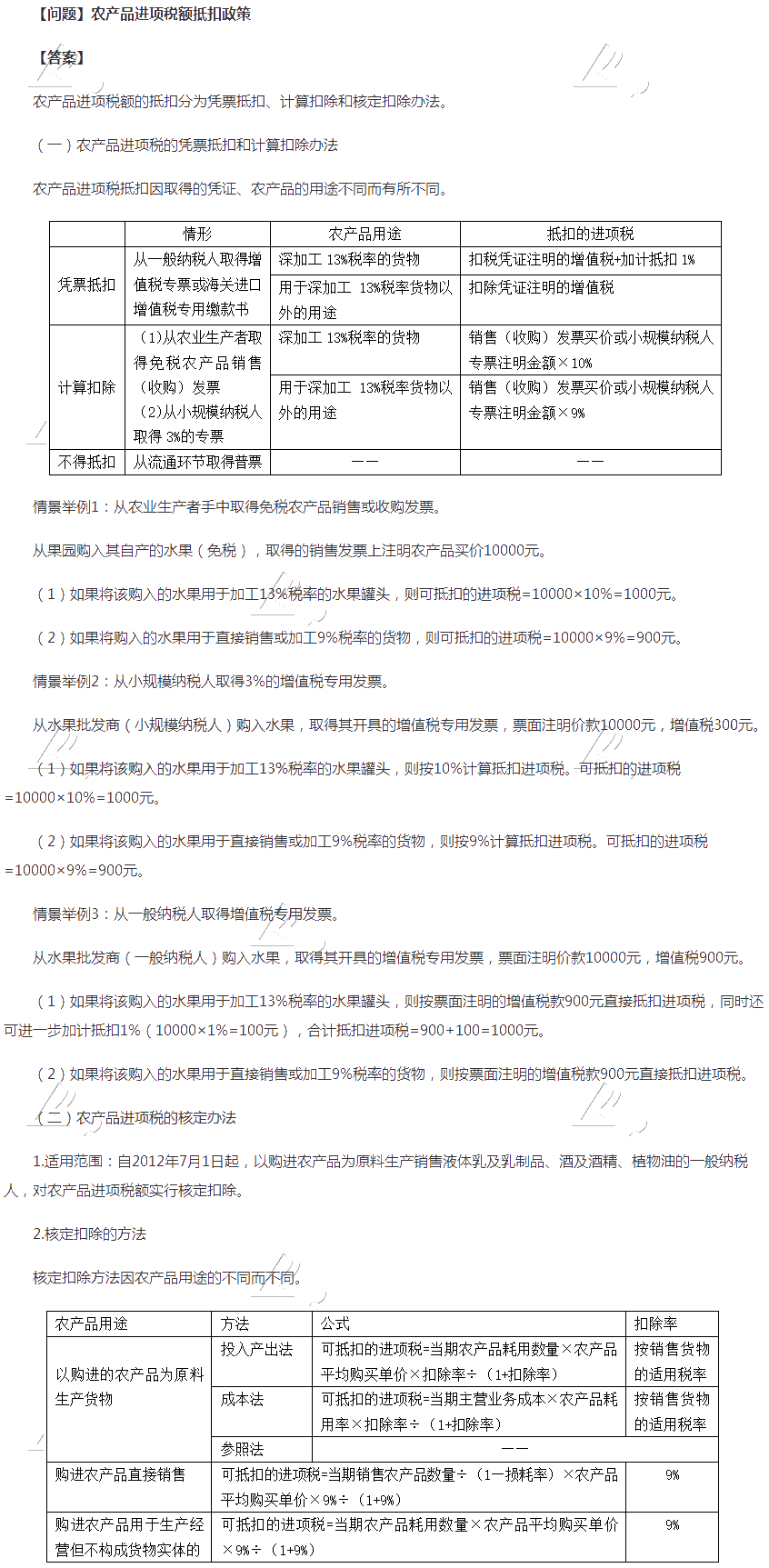
很多同学在学习注会税法科目时,都搞不清楚农产品进项税额抵扣政策,现在网校老师特地为大家将相关内容做了整理汇总,如果你对这个知识点有疑问,就一起看一看吧!


看了这一期的【答疑周刊】,对你的学习是不是有很大的启示呢?如果有帮助,请持续关注哦!~
对于注册会计师考试来说,选择辅导班学习就是在降低你的时间成本。正保会计网校的老师就是注会考生的保护伞,网校的不同班次针对基础不同、需求不同的考生,辅之以机考系统、题库、全真模拟、移动课堂等备考工具,更有答疑板服务,让你的注会学习高效有乐趣。网校会竭尽全力,一路陪伴,助力广大考生梦想成真!了解2020年注会课程详情>>
Copyright © 2000 - www.fawtography.com All Rights Reserved. 北京正保会计科技有限公司 版权所有
京B2-20200959 京ICP备20012371号-7 出版物经营许可证
京公网安备 11010802044457号
套餐D大额券
¥
去使用