中注协发布各地区来渝返渝人员健康提示,具体要求如下:
海南省来渝返渝人员健康管理措施
一、对近7日内有海南省高、中风险区旅居史的来渝返渝人员,实施“7天集中隔离”医学观察。隔离期间第1、2、3、5、7天各开展一次核酸检测,第7天核酸检测阴性解除隔离。
二、对近7日内有海南省除高、中风险区外其他地区旅居史的来渝返渝人员,实行“3天集中隔离+4天居家隔离”医学观察。集中隔离满3天后,由目的地区县闭环接回实施4天居家隔离医学观察。集中隔离第1、2、3天各开展一次核酸检测;居家隔离第2、4天各开展一次核酸检测。如不具备居家隔离医学观察条件,采取集中隔离。
三、7月23日以来,离开海南省已超过7天的来渝返渝人员,抵渝后实行“3天2检”。2次采样间隔至少24小时,2次检测结果出来前原则上居家,确需外出需报社区同意后,做好个人防护,不参加聚会、聚餐,不乘坐公共交通工具,不前往密闭公共场所。
四、通过航班来渝返渝的,按照统一安排集中隔离。通过自驾、铁路中转来渝返渝的,由目的地区县在高速公路下道口、火车站“点对点”闭环接转至隔离点集中隔离(离开海南已超过7天实行“3天2检”的除外)。
西藏、新疆来渝返渝人员健康管理措施
一、对近7日内有西藏、新疆高、中风险区旅居史的来渝返渝人员,抵渝后实施“7天集中隔离”医学观察。隔离期间第1、2、3、5、7天各开展一次核酸检测,核酸检测均为阴性解除隔离。二、对近7日内有西藏、新疆除高、中风险区外其他地区旅居史的来渝返渝人员,实行“3天集中隔离+4天居家隔离”医学观察。集中隔离第1、2、3天各开展一次核酸检测;居家隔离第2、4天各开展一次核酸检测,如不具备居家隔离医学观察条件,采取集中隔离。三、离开西藏、新疆超过7天的来渝返渝人员,抵渝后实行“3天2检”。2次采样间隔至少24小时,2次检测结果出来前原则上居家,确需外出需报社区同意后,做好个人防护,不参加聚会、聚餐,不乘坐公共交通工具,不前往密闭公共场所。四、通过航班、铁路来渝返渝的,由目的地区县到机场、火车站闭环接回本区县隔离点集中隔离。通过自驾来渝返渝的,由目的地区县在高速公路下道口“点对点”闭环接转至隔离点集中隔离。上述管理措施自2022年8月13日起执行。8月13日前有西藏、新疆旅居史的来渝返渝人员按以往健康管理措施执行。澳门来渝返渝人员健康管理措施
一、自澳门来渝返渝人员,抵渝时需持48小时内新冠病毒核酸检测阴性证明,应第一时间通过微信、支付宝“重庆健康出行一码通(渝康码)”小程序或通过扫描机场、车站、单位、小区、宾馆酒店民宿等张贴的“社区报告二维码”向社区(村)主动报备相关信息,并在3天内进行2次核酸检测(2次采样间隔至少24小时,2次检测结果出来前减少外出,确需外出时做好个人防护,不聚餐不聚集)。二、自澳门来渝返渝人员,如近7日内有国内重点地区旅居史的,按照《国内重点地区来渝返渝人员健康管理措施(2022年第三版)(修订版)》分类落实相应健康管理措施。有重点时段和地区旅居史的来渝返渝人员,应第一时间通过渝康码、“社区报告二维码”等途径主动向社区(村)和单位报备相关信息,按有关规定接受健康管理。
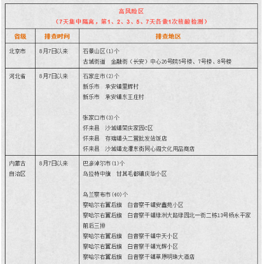
重点排查地区:

更多详情,点击重庆疾控健康提示(2022年8月14日18时)查看。
温馨提示:因考试政策、内容不断变化与调整,请考生实时关注当地疫情,请以当地注协最新公布的消息为准。正保会计网校网站提供的以上信息仅供参考。