扫码下载APP
接收最新考试资讯
及备考信息
| 会计 | 审计 | 税法 | 经济法 | 财管 | 战略 | 综合 |
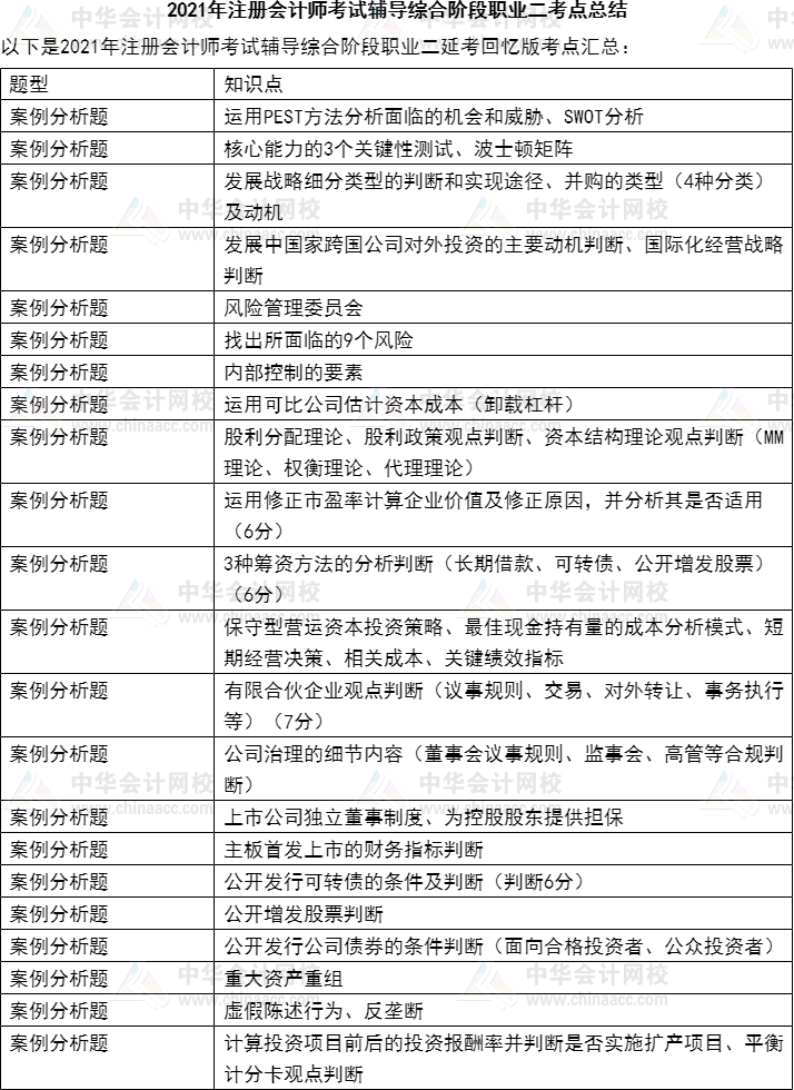
延考地区2021年注册会计师考试综合阶段职业能力综合测试(二)的考试已经结束啦,考试难吗?正保会计网校教研团队根据网校论坛、社群等各渠道反馈的2021年注册会计师考试综合阶段职业能力综合测试(二)考生回忆版试题,为大家整理了延考地区2021年注册会计师考试综合阶段职业能力综合测试(二)的考点总结,希望能对大家有所帮助。

| 综合一 | 综合二 |

延考地区的小伙伴们,如果想要获取2021年注会考试考点总结下载版,就速来扫码加群领取吧~

还有的小伙伴是不是迫不及待想要知道2021年注册会计师考试成绩?网校成绩查询提醒服务已开启,现在就可以预约成绩查询提醒,成绩查询入口开通后,我们会及时通知大家,预约查分提醒> 希望大家在考试中取得满意的成绩,山高水远,江湖再见~
本内容由正保会计网校论坛、社群等各渠道的考生提供,网校教学团队整理
转载请注明来源:正保会计网校
更多有趣的注册会计师考后活动等你来~
Copyright © 2000 - www.fawtography.com All Rights Reserved. 北京正保会计科技有限公司 版权所有
京B2-20200959 京ICP备20012371号-7 出版物经营许可证
京公网安备 11010802044457号
套餐D大额券
¥
去使用