扫码下载APP
接收最新考试资讯
及备考信息
注册会计师《会计》这一科目是注册会计师专业阶段六科的基础,一定要学好!网校的老师们为大家整理了《会计》这一科目的高频考点,让大家节约学习时间,精准掌握各章节考试脉搏!

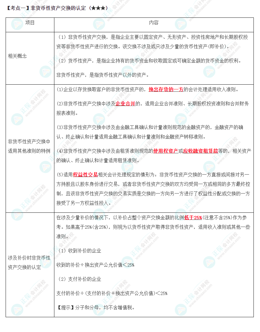
第二十章历年考情概况:
考试年份 | 2021、2020、2019、2018、2017、2016 |
考试分值 | 2-4分 |
考查形式 | 客观题为主 |
高频考点 | 非货币性资产交换的认定、以公允价值计量且涉及多项资产交换时的处理、以账面价值计量的非货币性资产交换 |

2022年注会考前刷题集训班,专注于考前集训,6月18日前购买,立享5折优惠,联报再享8折!速速选购>
正保会计网校原创,转载请注明出处
Copyright © 2000 - www.fawtography.com All Rights Reserved. 北京正保会计科技有限公司 版权所有
京B2-20200959 京ICP备20012371号-7 出版物经营许可证
京公网安备 11010802044457号
套餐D大额券
¥
去使用