扫码下载APP
接收最新考试资讯
及备考信息
注册会计师《会计》这一科目是注册会计师专业阶段六科的基础,一定要学好!网校的老师们为大家整理了《会计》这一科目的高频考点,让大家节约学习时间,精准掌握各章节考试脉搏!
第一章历年考情概况
|
考试年份 |
2021、2020、2017、2016 |
|
考试分值 |
2分左右 |
|
考查形式 |
客观题 |
|
高频考点 |
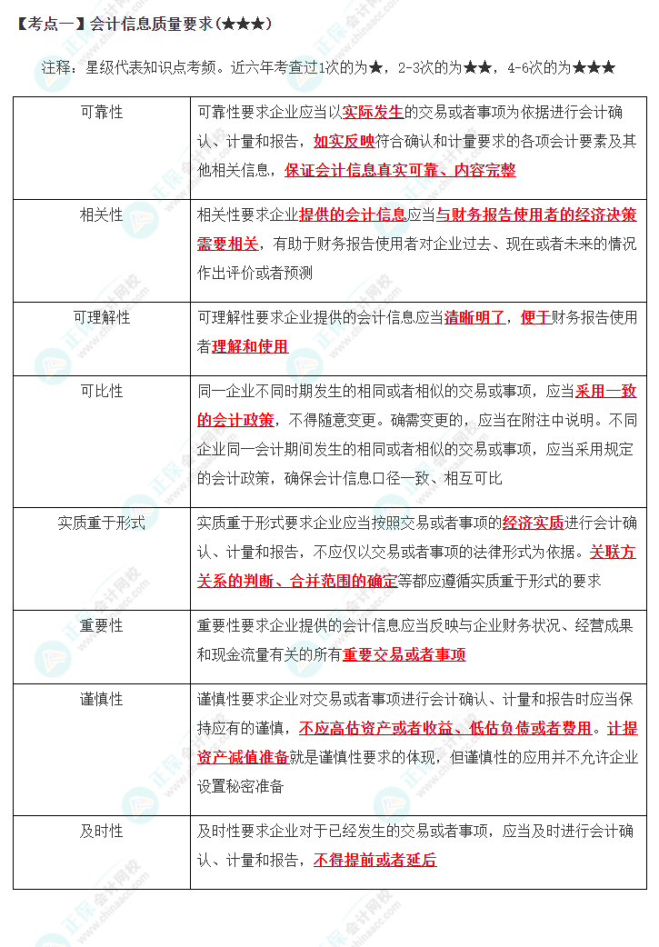
会计信息质量要求、会计基本假设、会计要素计量属性 |

2022年注会考前刷题集训班,专注于考前集训,6月18日前购买,立享5折优惠,联报再享8折!速速选购>
正保会计网校原创,转载请注明出处
Copyright © 2000 - www.fawtography.com All Rights Reserved. 北京正保会计科技有限公司 版权所有
京B2-20200959 京ICP备20012371号-7 出版物经营许可证
京公网安备 11010802044457号
套餐D大额券
¥
去使用