扫码下载APP
接收最新考试资讯
及备考信息
2021年注册会计师备考已经全面开启,为了帮助大家提高注会学习效率,节省备考时间,少走弯路,正保会计网校结合注册会计师历年试题对高频考点进行了整理,方便大家抓准考点,有效备考!

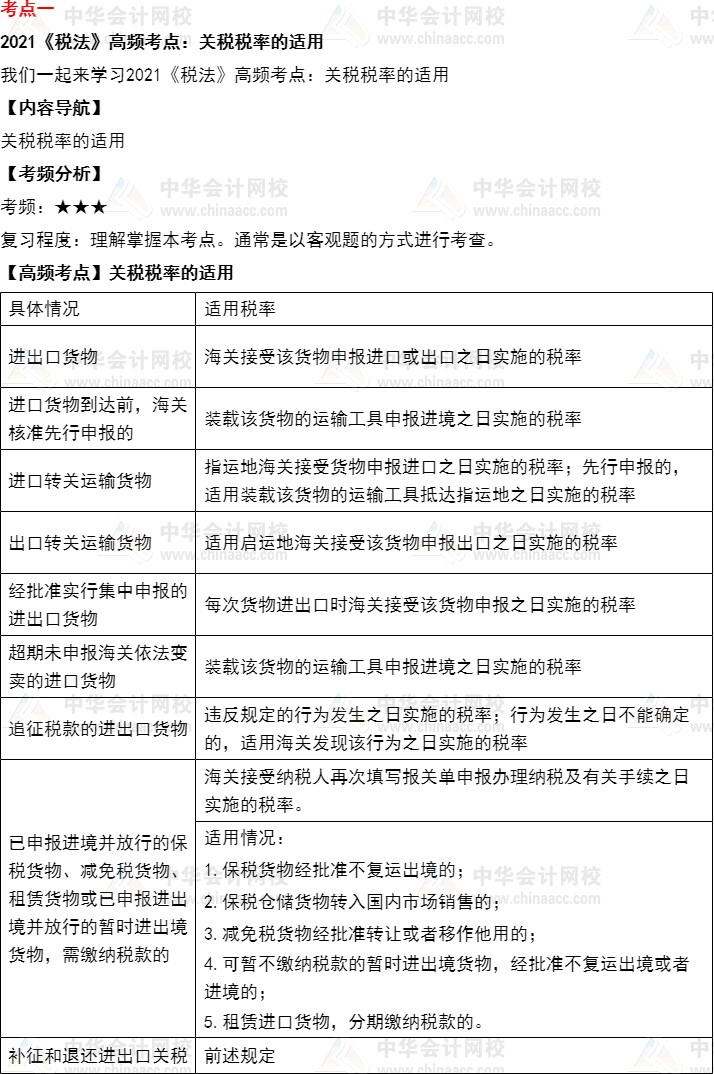
我们一起来学习2021年《税法》高频考点:关税税率的适用。本考点属于《税法》第七章关税法和船舶吨税法的内容。

备考注册会计师的路上,正保会计网校始终陪伴着大家,目前,2021年注册会计师课程正在陆续跟新中,跟着网校老师学,备考不走弯路,还有多种课程班型等你来pick~点击速来了解2021年注册会计师课程>>
Copyright © 2000 - www.fawtography.com All Rights Reserved. 北京正保会计科技有限公司 版权所有
京B2-20200959 京ICP备20012371号-7 出版物经营许可证
京公网安备 11010802044457号
套餐D大额券
¥
去使用