扫码下载APP
接收最新考试资讯
及备考信息
“导读:正保会计网校为大家准备了2020年注册会计师全科学习计划表,分为预习阶段和基础备考阶段。2020注会教材和大纲公布前仅提供预习计划表。
| 本文导航 | ||
| 《会计》 | 《审计》 | 《税法》 |
| 《经济法》 | 《财管》 | 《战略》 |

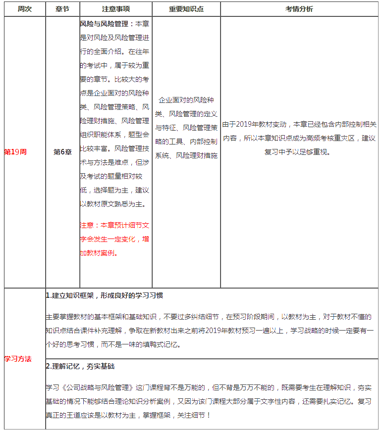
本计划表预习时间为2019年10月21日——2020年3月15日结束,共计20周。目前,2019年注会《战略》学习计划表已经进行到第19周!你还想啥呢,快跟上!
★ 学习时间(2月24日—3月1日)

★ 学习内容如下:
★ 链式记忆(思维导图)—提高备考效率
第6章思维导图
凡是对注会有点了解的人,你问他注会六科哪科最简单,他都会毫不犹豫的说是战略,那既然这么简单,通过率是不是超级高呀 ?不,并不是这样。2018年注会战略单科通过率仅有29.47%,甚至低于审计。那对于战略这科,有哪些提高效率的学习方法呢?看看杭建平老师怎么说~
注会考试是个非常考验毅力的过程,要想顺利通过专业阶段的考试,就需要有强大的执行力,坚持每天按照学习计划完成复习进度,并进行归纳总结。时间不太充足或者基础较为薄弱的考生,可以考虑跟着辅导课程来学习。马上学习>>
点击图片了解课程详情
Copyright © 2000 - www.fawtography.com All Rights Reserved. 北京正保会计科技有限公司 版权所有
京B2-20200959 京ICP备20012371号-7 出版物经营许可证
京公网安备 11010802044457号
套餐D大额券
¥
去使用