扫码下载APP
接收最新考试资讯
及备考信息
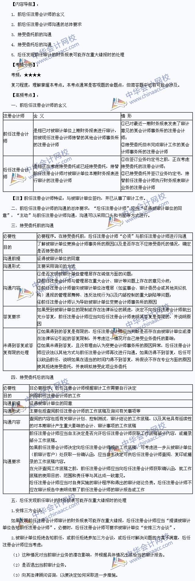
我们一起来学习2014注册会计师考试《审计》高频考点:前后任注册会计师的沟通。本考点属于《审计》第十四章审计沟通第二节前任注册会计师与后任注册会计师的沟通的内容。

Copyright © 2000 - www.fawtography.com All Rights Reserved. 北京正保会计科技有限公司 版权所有
京B2-20200959 京ICP备20012371号-7 出版物经营许可证
京公网安备 11010802044457号
套餐D大额券
¥
去使用