扫码下载APP
接收最新考试资讯
及备考信息
正保会计网校面授班给备考注册会计师的小伙伴们送福利啦!注会6科的救命稻草——《公式大全》PDF打印版,免费送!!! 考前一百天,熟记公式速提30分!
微信扫码添加,备注【6科救命稻草】领取

注会6科救命稻草均由面授班老师整理出品,大家可以放心学习,打印出来,做题随时备用,最重要的是理解性记忆,然后做题巩固,这样考试做题就会得心应手啦~
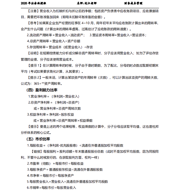
下面截取救命稻草部分内容,想要领取6科完整版的同学,赶快添加老师微信获取!CPA《财管救命稻草》部分截图如下:



由于篇幅有限,注会六科内容就不在此一一截图了,告诉大家一个好消息,正保会计网校注会面授冲刺备考班还有少量名额,老师【划重点】,只学考点,快速备考,还有密卷等等【杀手锏】全部免费送,特点就是快速备考!快速备考!快速备考!
拿证不用再等一年,点击下方图片,立即报名体验!↓↓↓
Copyright © 2000 - www.fawtography.com All Rights Reserved. 北京正保会计科技有限公司 版权所有
京B2-20200959 京ICP备20012371号-7 出版物经营许可证
京公网安备 11010802044457号
套餐D大额券
¥
去使用