安卓版本:8.8.70 苹果版本:8.8.70
开发者:北京正保会计科技有限公司
应用涉及权限:查看权限>
APP隐私政策:查看政策>
HD版本上线:点击下载>
书课题助力备考
硬核干货等你学
海量好题等你练
省时省力又省钱
新手提前了解
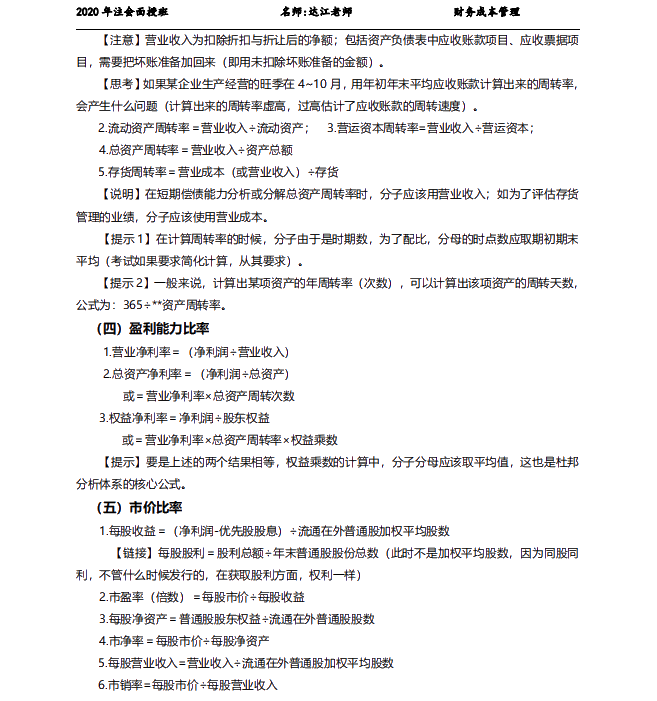
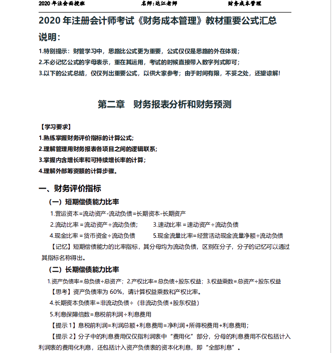
备考注册会计师考试的同学注意!今天正保会计网校面授班给大家带来重磅福利,那就是CPA面授班达江老师的《财管公式大全》PDF打印版来了!整本书公式全在这了!!!特别实用,拿下CPA财管就靠它了,必须盘它!
↓↓微信扫码快速领↓↓
CPA《财务成本管理》公式大全,部分截图如下:
想要全套18页PDF打印版《财务成本管理》公式的小伙伴可以长按识别下方二维码,备注【CPA财管公式大全】即可领取哦,整本书的财管公式尽收囊中,打印出来,地铁上,公交上,随时随地看!
更多面授福利长按识别下方二维码领取
点击试试手气即可抽奖人已抽奖
人已抽奖
优惠券
不感兴趣?去选课中心>
0
上一篇:19:00开始 2020年注会报考科目硬核搭配指南
下一篇:嘀~各科学习方法及干货已发出!注会备考起...
预计2026年2月底-3月初
2026年4月7日-30日
2026年6月15日-30日
预计2026年8月初
2026年8月29日-30日
预计2026年11月
10W+题量持续更新中
接收最新考试资讯及备考信息
1V1报考指导领取学习干货资料
官方公众号微信扫一扫
官方视频号微信扫一扫
官方抖音号抖音扫一扫
初级会计职称 报名 考试 查分 备考 题库
中级会计职称 报名 考试 查分 备考 题库
高级会计师 报名 考试 查分 题库 评审
注册会计师 报名 考试 查分 备考 题库
税务师 报名 考试 查分 备考 题库
资产评估师 报名 考试 查分 备考 题库
ACCA 白金级 前景 免考 政策 资料
CMA 报名 考试 政策 准考证 查分
CFA 前景 报名 考试 资料 备考
FRM 官方 前景 报名 考试 备考
美国CPA 证书互认 报名 考试 资料
澳洲CPA 授权机构 免考 考试 资料
经济师 报名 考试 查分 备考 题库
就业晋升 招聘 简历 求职 故事
会计实务 各行业 问答 记账 报表 实操
银行从业 报名 准考证 考试 证书 查分
证券从业 报名 大纲 考试 查分 证书
精华问答 初级 中级 注会 税务师
Copyright © 2000 - www.fawtography.com All Rights Reserved. 北京正保会计科技有限公司 版权所有
京B2-20200959 京ICP备20012371号-7 出版物经营许可证 京公网安备 11010802044457号
套餐D大额券
¥