扫码下载APP
接收最新考试资讯
及备考信息
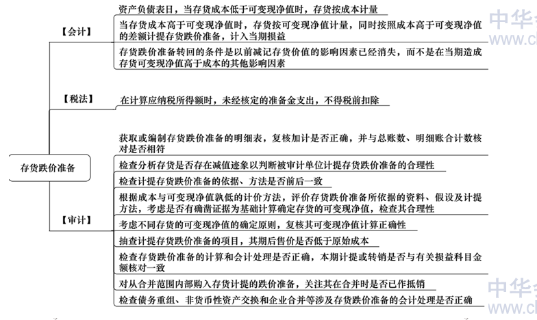
导语:存货是企业在日常活动中持有的重要资产,学习时需要将存货跌价准备的计提、审计程序和税前扣除的内容结合掌握。

以上内容来源于网校陈楠老师的授课思维导图,希望对广大考生有所帮助。
网校学员134****7809:最近听了陈楠老师的《审计》强化提高班课程,讲的真的很好,陈老师把握了考生在学习时遇到的难点,然后会补充一些基础知识,讲解知识点时增加的例子也特别特别的容易理解,良心推荐!
网校学员一天到晚学习:越很棒的人越努力,这是陈楠老师教会我的,如老师所说CPA只是一个入门,路很长,需要学习的太多,我会努力,希望有一天会成为陈楠老师那样很棒的人,感谢陈楠老师!认识您真好!预祝您早日实现自己的目标,我相信您是最棒的!
Copyright © 2000 - www.fawtography.com All Rights Reserved. 北京正保会计科技有限公司 版权所有
京B2-20200959 京ICP备20012371号-7 出版物经营许可证
京公网安备 11010802044457号
套餐D大额券
¥
去使用