25周年

财税实务 高薪就业 学历教育
APP下载
APP下载新用户扫码下载
立享专属优惠

安卓版本:8.8.80 苹果版本:8.8.80

开发者:北京正保会计科技有限公司

应用涉及权限:查看权限>

APP隐私政策:查看政策>

HD版本上线:点击下载>

2015注会“借题发挥”经济法篇:支票

来源: 正保会计网校 编辑: 2015/08/19 14:14:11  字体:

选课中心

书课题助力备考

选课中心

资料专区

硬核干货等你学

资料专区

财会题库

海量好题等你练

免费题库

会计人证件照

省时省力又省钱

会计人证件照

注会报考指南

新手提前了解

详情

眼看着2015年注册会计师全国统一考试的日子是越来越近了,考生们现在大都是在“埋头苦学”着。从网校答疑板和论坛相关版块来看,考生们在做题中遇到的困难也是越来越多了。与其“就题论题”不如“借题发挥”,于是我们就针对一些大家重点关注或较复杂的题目做了一下“发挥”,希望能对各位复习备考2015年的注会考试有所帮助!

一、 典型题目:

根据《票据法》的规定,下列有关本票与支票区别的表述中,错误的有( )。

A、本票不可以背书转让,支票可以背书转让

B、本票和支票的出票人都是银行

C、本票和支票的票据金额都可以授权补记

D、两者的付款人都是出票银行

二、 解题思路:

本票与支票都可以背书转让,所以A选项错误。

本票的出票人是银行,支票的出票人不是银行,所以B、D选项错误。

本票中不存在授权补记的项目,所以C选项错误。

【正确答案】ABCD

三、 涉及知识点:

1、支票的具体制度

2、本票的具体制度

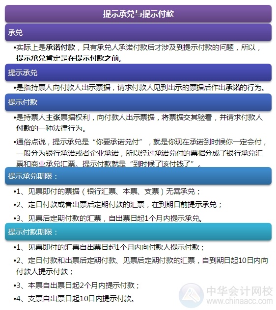
四、 相关重点:

 2015注会“借题发挥”经济法篇:支票

转载本文请注明“来源:正保会计网校”

学员讨论(0
回到顶部
折叠
网站地图

Copyright © 2000 - www.fawtography.com All Rights Reserved. 北京正保会计科技有限公司 版权所有

京B2-20200959 京ICP备20012371号-7 出版物经营许可证 京公网安备 11010802044457号

恭喜你!获得专属大额券!

套餐D大额券

去使用