25周年

财税实务 高薪就业 学历教育
APP下载
APP下载新用户扫码下载
立享专属优惠

安卓版本:8.8.51 苹果版本:8.8.51

开发者:北京正保会计科技有限公司

应用涉及权限:查看权限>

APP隐私政策:查看政策>

HD版本上线:点击下载>

2022注会《财管》基础备考阶段必备考点(三十五)

来源: 正保会计网校 编辑:孙孙 2022/05/06 17:14:26  字体:

选课中心

书课题助力备考

选课中心

资料专区

硬核干货等你学

资料专区

免费题库

海量好题免费做

免费题库

会计人证件照

省时省力又省钱

会计人证件照

注会报考指南

新手提前了解

详情

2022注册会计师基础阶段备考已经开始,同学们都开始备考了嘛?下面正小保为同学们准备了2022注册会计师《财务成本管理》学科基础备考阶段必备考点,正在备考2022注册会计师《财务成本管理》的同学往下看看~

【汇总】2022注会《财管》基础备考阶段必备考点

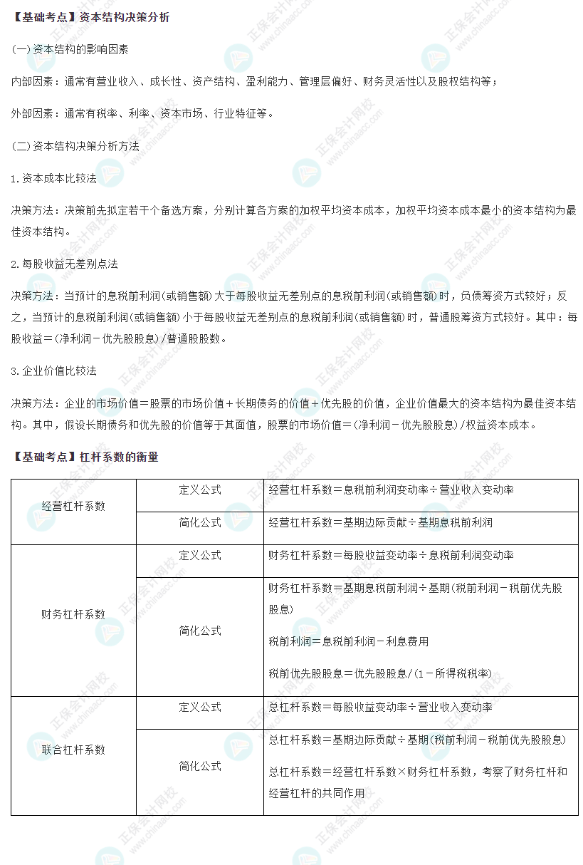
2022注会《财管》基础备考阶段必备考点

更多2022CPA备考资讯尽在正保会计网校注会栏目(点击前往>

如果想要报考2022年注册会计师考试,你需要的是:坚持、认真、勤奋和自律。担心跟不上学习进度放弃考试?网校新推出2022年注会好课-畅学旗舰班,结合了超值精品班+高效实验班,并配套4小时内不限次数答疑服务,陪你在备考路上走到终点!点我了解>>

同学们也可扫描下方二维码进群,和志同道合的伙伴们一起备考~

扫码领注会资料

相关推荐:

2022年注册会计师《财务成本管理》基础阶段学习计划表!

2022CPA《财管》基础阶段易错易混知识点汇总

学员讨论(0
回到顶部
折叠
网站地图

Copyright © 2000 - www.fawtography.com All Rights Reserved. 北京正保会计科技有限公司 版权所有

京B2-20200959 京ICP备20012371号-7 出版物经营许可证 京公网安备 11010802044457号

恭喜你!获得专属大额券!

套餐D大额券

去使用