扫码下载APP
接收最新考试资讯
及备考信息
| 会计 | 审计 | 税法 | 经济法 | 财管 | 战略 | 综合 |
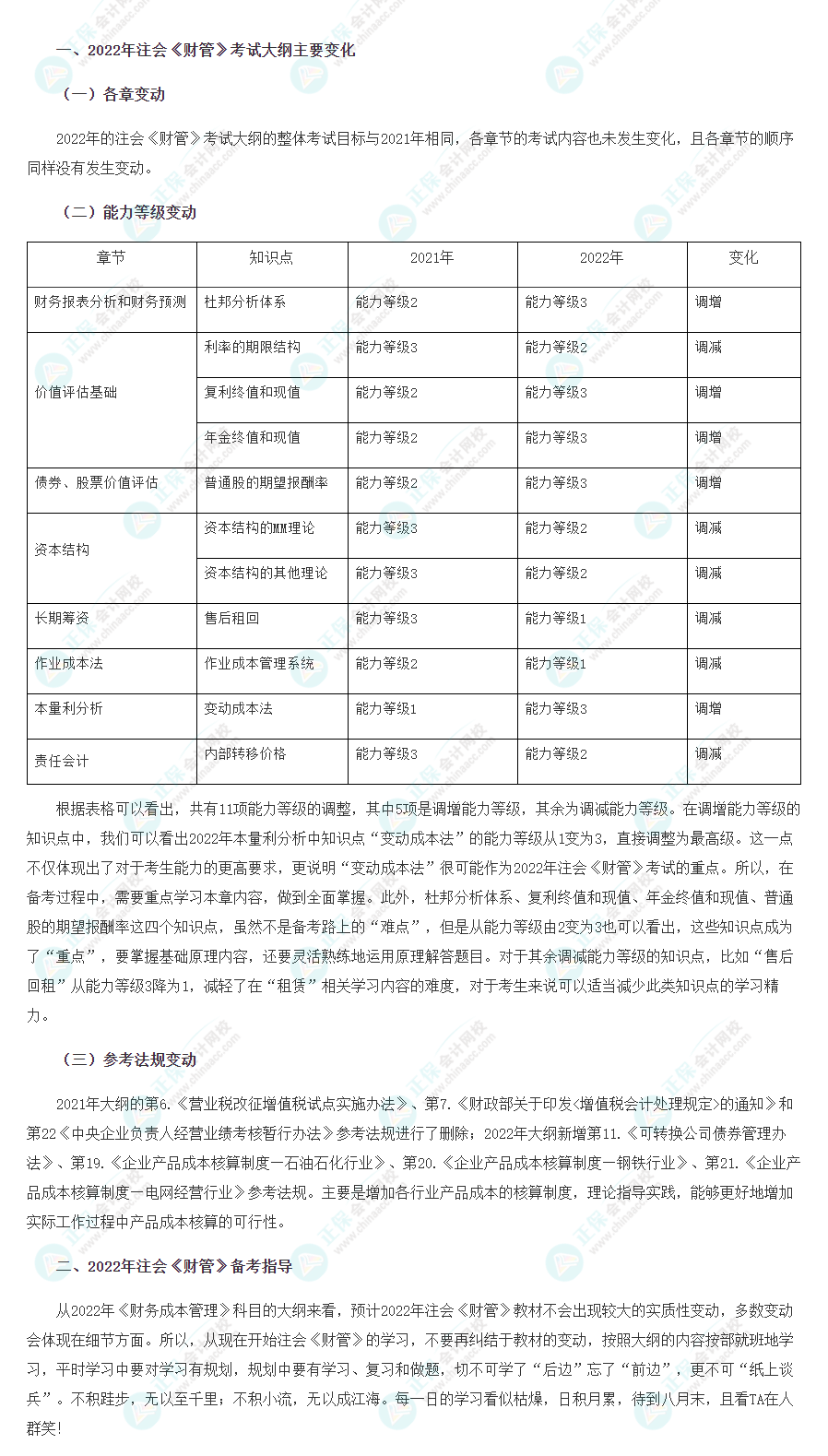
2022年注册会计师《财务成本管理》考试大纲已公布(点击查看大纲>)!2022年注会《财务成本管理》与2021年大纲变化大吗?别急!正保会计网校针对新旧注会考试大纲的变化进行了深度解读,让你轻松看懂变化!

温馨提示:因考试政策、内容不断变化与调整,正保会计网校提供的以上信息仅供参考,如有异议请考生以权威部门公布的内容为准!
本文是正保会计网校原创文章,转载请注明来自正保会计网校
2022年注册会计师考试大纲已出,是时候重振旗鼓,扬帆远航了。正保会计网校超值精品班 ▎高效实验班 ▎直播书课班等班型正在火热招生中,各个小伙伴已经紧跟网校的脚步踏上了注会备考之路,你还在等什么?赶快来加入吧>
Copyright © 2000 - www.fawtography.com All Rights Reserved. 北京正保会计科技有限公司 版权所有
京B2-20200959 京ICP备20012371号-7 出版物经营许可证
京公网安备 11010802044457号