25周年

财税实务 高薪就业 学历教育
APP下载
APP下载新用户扫码下载
立享专属优惠

安卓版本:8.8.60 苹果版本:8.8.60

开发者:北京正保会计科技有限公司

应用涉及权限:查看权限>

APP隐私政策:查看政策>

HD版本上线:点击下载>

2023注会《税法》基础阶段易混易错知识点(三)

来源: 正保会计网校 编辑:吃口柚子 2023/05/08 15:46:08  字体:

选课中心

书课题助力备考

选课中心

资料专区

硬核干货等你学

资料专区

财会题库

海量好题等你练

免费题库

会计人证件照

省时省力又省钱

会计人证件照

注会报考指南

新手提前了解

详情

2023年注册会计师考试在8月25日-8月27举行,哪些知识点是你容易出错,且老是记不住的?网校老师为大家整理了注会《税法》基础阶段常见易混易错知识点,速来查收!

2023注会《税法》基础阶段易混易错知识点

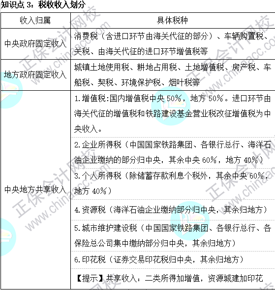
2023注会《税法》基础阶段易混易错知识点(三)

备考2023年注会考试不能自律学习?一个人备考太孤单?正保会计网校2023年注会新课持续更新中,带你轻松掌握知识点,备考学习不再孤单~快来了解下吧~(点击了解2023注册会计师好课)

更多推荐

夯实基础!2023注会《税法》30个入门核心考点

【重要】注会税法各章知识点历年常出题型整理!速看>


学员讨论(0
回到顶部
折叠
网站地图

Copyright © 2000 - www.fawtography.com All Rights Reserved. 北京正保会计科技有限公司 版权所有

京B2-20200959 京ICP备20012371号-7 出版物经营许可证 京公网安备 11010802044457号

恭喜你!获得专属大额券!

套餐D大额券

去使用