扫码下载APP
接收最新考试资讯
及备考信息
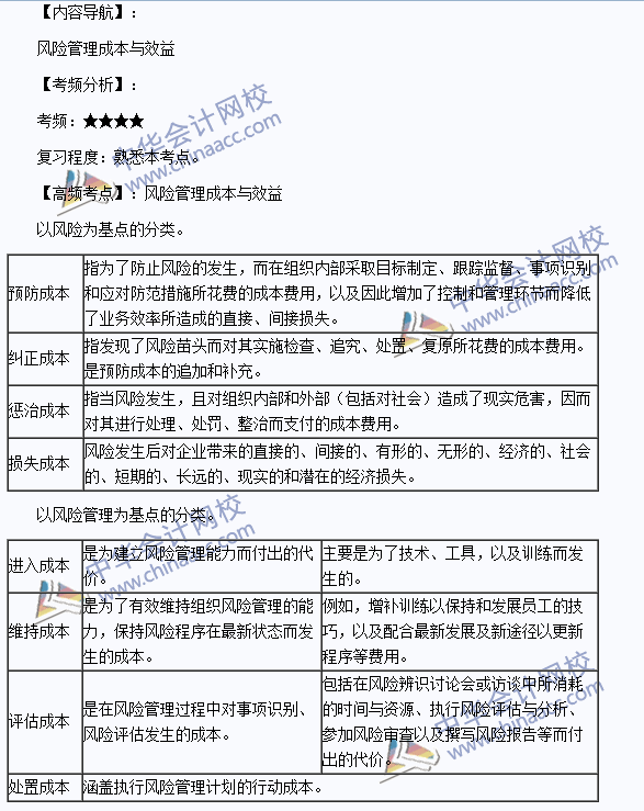
我们一起来学习2014注册会计师《公司战略与风险管理》高频考点:风险管理成本与效益。本考点属于《公司战略与风险管理》第五章风险与风险管理第一节风险与风险管理概述的内容。

Copyright © 2000 - www.fawtography.com All Rights Reserved. 北京正保会计科技有限公司 版权所有
京B2-20200959 京ICP备20012371号-7 出版物经营许可证
京公网安备 11010802044457号
套餐D大额券
¥
去使用