扫码下载APP
接收最新考试资讯
及备考信息
2018年注会《会计》教材已出,《会计》教材章节增加到30章!相较于2017年增加100多页,100多页呀!那厚度真的是看晕了小编。
教材那么厚?如何抓重点?此时,无论是新考生还是老考生,想必都需要一份学习指引。这不,正保会计网校《应试指南》图书的各个章节都有一份学习思维导图,真是real贴心。光看思维导图就能看出来,正保会计网校对于《应试指南》辅导书用了心了。现在预订图书的学员们已经陆续收到书了,还没买书的小伙伴也要抓紧时间咯~ 去书店买书>>
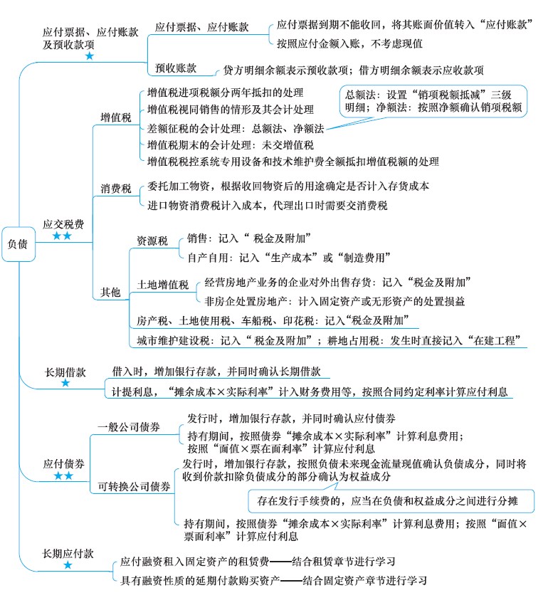
以下是2018年注会《会计》第九章“负债”思维导图:

现阶段广大考生应梳理基础知识,掌握基本原理,主要以注册会计师基础学习课程为主,目前注会各科目基础阶段、强化阶段课程正在更新中,该课程由杨闻萍、叶青、郭建华、杭建平等多位老师授课,紧扣教材内容,逐章系统讲解知识点,为广大考生划出考试重点、难点及考点。
为了让广大考生吃透知识点,网校老师将复杂问题生活化、案例化等通俗易懂的方式进行讲解,还对变化部分内容进行了详细解析并圈出了考试新考点,助力各位考生在2018年顺利备考并成为注册会计师!
以下为2018年注册会计师基础学习课程各科目的授课老师以及免费试听,快来选择你喜欢的老师课程啦!
免费试听选老师
推荐阅读:
厚度堪比词典 2018年注会会计教材变化究竟有多大
【收藏版】2018年注册会计师《会计》科目学习计划表
2018年注会打造2年直达 考不过协议退费
Copyright © 2000 - www.fawtography.com All Rights Reserved. 北京正保会计科技有限公司 版权所有
京B2-20200959 京ICP备20012371号-7 出版物经营许可证
京公网安备 11010802044457号
套餐D大额券
¥
去使用