安卓版本:8.8.70 苹果版本:8.8.70
开发者:北京正保会计科技有限公司
应用涉及权限:查看权限>
APP隐私政策:查看政策>
HD版本上线:点击下载>
书课题助力备考
硬核干货等你学
海量好题等你练
省时省力又省钱
新手提前了解
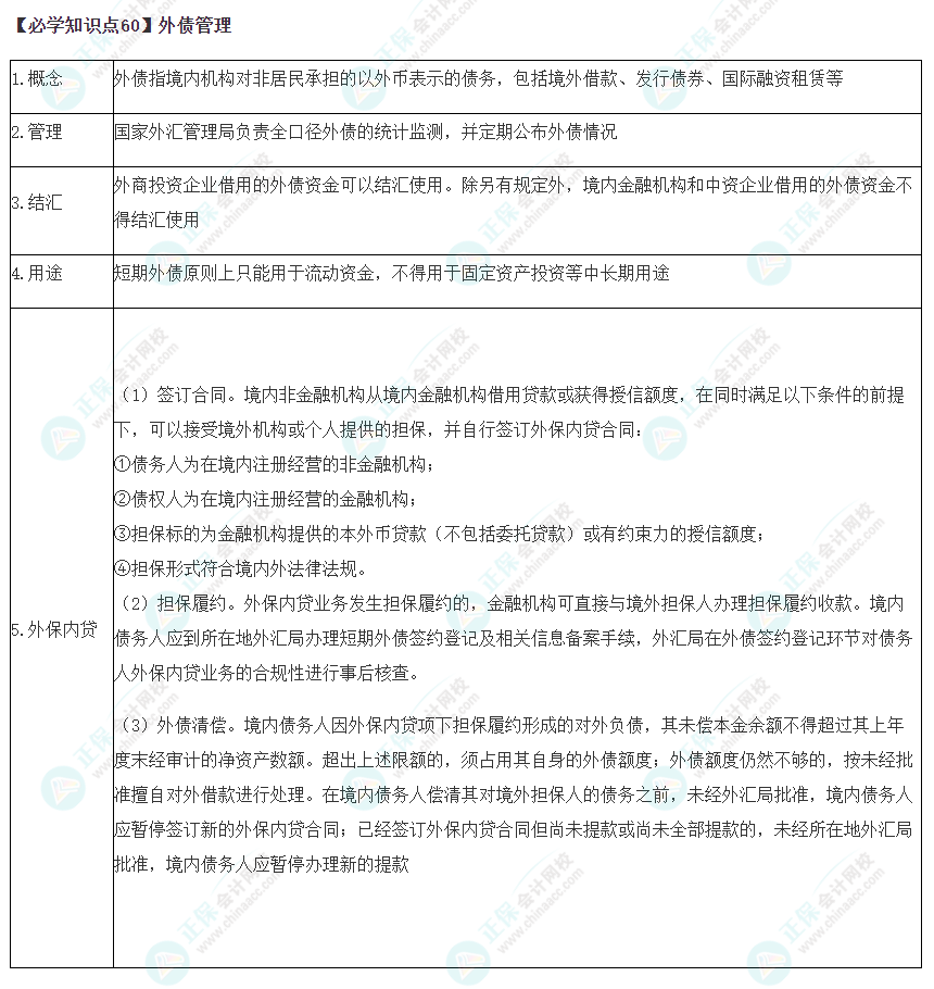
距离2023年注会考试越来越近,你备考的如何了?该背的知识点都背了吗?网校老师为大家准备了2023年a注会《经济法》基础阶段必背知识点,千万不要错过哦!
更多2023年注会备考资讯尽在正保会计网校注会栏目(点击前往>)
上面的考点你学会了吗?如果在基础阶段学习有些吃力,不要着急,网校老师来帮你!正保会计网校老师云集,因材施教,多位优秀教师助你备考不走弯路,帮你全程规划学习计划,快快开启高效备考吧>
石以砥焉,化顿为利!网校老师在这里祝愿大家2023注会一战而成!
更多推荐:
2023年注会《经济法》基础阶段必学知识点汇总
2023年注会《经济法》基础阶段各章节易混易错题汇总
点击试试手气即可抽奖人已抽奖
人已抽奖
优惠券
不感兴趣?去选课中心>
0
上一篇:2023年注册会计师《经济法》速记口诀(一)
下一篇:2023年注会《经济法》基础阶段必学知识点(...
预计2026年2月底-3月初
2026年4月7日-30日
2026年6月15日-30日
预计2026年8月初
2026年8月29日-30日
预计2026年11月
10W+题量持续更新中
接收最新考试资讯及备考信息
1V1报考指导领取学习干货资料
官方公众号微信扫一扫
官方视频号微信扫一扫
官方抖音号抖音扫一扫
初级会计职称 报名 考试 查分 备考 题库
中级会计职称 报名 考试 查分 备考 题库
高级会计师 报名 考试 查分 题库 评审
注册会计师 报名 考试 查分 备考 题库
税务师 报名 考试 查分 备考 题库
资产评估师 报名 考试 查分 备考 题库
ACCA 白金级 前景 免考 政策 资料
CMA 报名 考试 政策 准考证 查分
CFA 前景 报名 考试 资料 备考
FRM 官方 前景 报名 考试 备考
美国CPA 证书互认 报名 考试 资料
澳洲CPA 授权机构 免考 考试 资料
经济师 报名 考试 查分 备考 题库
就业晋升 招聘 简历 求职 故事
会计实务 各行业 问答 记账 报表 实操
银行从业 报名 准考证 考试 证书 查分
证券从业 报名 大纲 考试 查分 证书
精华问答 初级 中级 注会 税务师
Copyright © 2000 - www.fawtography.com All Rights Reserved. 北京正保会计科技有限公司 版权所有
京B2-20200959 京ICP备20012371号-7 出版物经营许可证 京公网安备 11010802044457号
套餐D大额券
¥