安卓版本:8.7.80 苹果版本:8.7.80
开发者:北京正保会计科技有限公司
应用涉及权限:查看权限>
APP隐私政策:查看政策>
HD版本上线:点击下载>
书课题助力备考
硬核干货等你学
海量好题免费做
省时省力又省钱
请在规定时间报名
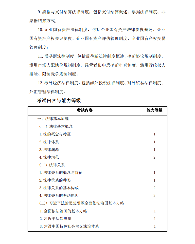
2023年注册会计师《经济法》考试大纲已公布!注册会计师考试大纲不仅规定考试的范围,也清楚明了的为考生展示了各章节需要掌握的知识重点,利用好注册会计师考试大纲同学们备考一定能事半功倍!接下来就来看看2023年注册会计师专业阶段考试大纲吧~
点此下载完整版pdf>>
温馨提示:因考试政策、内容不断变化与调整,正保会计网校提供的以上信息仅供参考,如有疑问,请考生以官方部门公布内容为准!
更多注册会计师备考新鲜资讯尽在正保会计网校注会栏目(立即前往>)
点击试试手气即可抽奖人已抽奖
人已抽奖
优惠券
不感兴趣?去选课中心>
0
上一篇:2023年注会《经济法》大纲变化对比及深度解...
下一篇:2023年注册会计师《经济法》春节学习计划已...
大纲教材已发布
4月8日-4月30日
6月16日-6月30日
8月5日-8月20日
8月23日-24日
预计11月下旬
10W+题量持续更新中
接收最新考试资讯及备考信息
1V1报考指导领取学习干货资料
官方公众号微信扫一扫
官方视频号微信扫一扫
官方抖音号抖音扫一扫
初级会计职称 报名 考试 查分 备考 题库
中级会计职称 报名 考试 查分 备考 题库
高级会计师 报名 考试 查分 题库 评审
注册会计师 报名 考试 查分 备考 题库
税务师 报名 考试 查分 备考 题库
资产评估师 报名 考试 查分 备考 题库
ACCA 白金级 前景 免考 政策 资料
CMA 报名 考试 政策 准考证 查分
CFA 前景 报名 考试 资料 备考
FRM 官方 前景 报名 考试 备考
美国CPA 证书互认 报名 考试 资料
澳洲CPA 授权机构 免考 考试 资料
经济师 报名 考试 查分 备考 题库
就业晋升 招聘 简历 求职 故事
会计实务 各行业 问答 记账 报表 实操
银行从业 报名 准考证 考试 证书 查分
证券从业 报名 大纲 考试 查分 证书
基金从业 报名 大纲 考试 准考证 查分
Copyright © 2000 - www.fawtography.com All Rights Reserved. 北京正保会计科技有限公司 版权所有
京B2-20200959 京ICP备20012371号-7 出版物经营许可证 京公网安备 11010802044457号