25周年

财税实务 高薪就业 学历教育
APP下载
APP下载新用户扫码下载
立享专属优惠

安卓版本:8.8.80 苹果版本:8.8.80

开发者:北京正保会计科技有限公司

应用涉及权限:查看权限>

APP隐私政策:查看政策>

HD版本上线:点击下载>

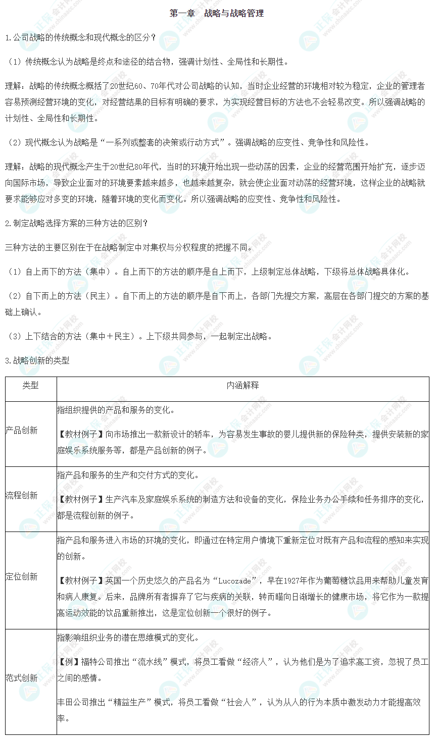
2022注会《战略》考前冲刺易错易混淆知识点(一)

来源: 正保会计网校 编辑:木子 2022/08/01 18:23:05  字体:

选课中心

书课题助力备考

选课中心

资料专区

硬核干货等你学

资料专区

财会题库

海量好题等你练

免费题库

会计人证件照

省时省力又省钱

会计人证件照

注会报考指南

新手提前了解

详情

2022年注册会计师于8月26日-28日举行考试,正保网校老师整理了2022年注会考前冲刺比较常见的易错易混知识点,希望对大家冲刺提分有所帮助!

2022注会《战略》考前冲刺易错易混淆知识点

2022注会《战略》考前冲刺易错易混淆知识点

更多2022CPA备考资讯尽在正保会计网校注会栏目(点击前往>

更多推荐

@注会考生!领取考前最后一个月冲刺大礼包+老师考前叮嘱

注意!错过这几个时间将无法参加CPA考试!

学员讨论(0
回到顶部
折叠
网站地图

Copyright © 2000 - www.fawtography.com All Rights Reserved. 北京正保会计科技有限公司 版权所有

京B2-20200959 京ICP备20012371号-7 出版物经营许可证 京公网安备 11010802044457号

恭喜你!获得专属大额券!

套餐D大额券

去使用