扫码下载APP
接收最新考试资讯
及备考信息
| 教材封面 | 教材变动预测 |
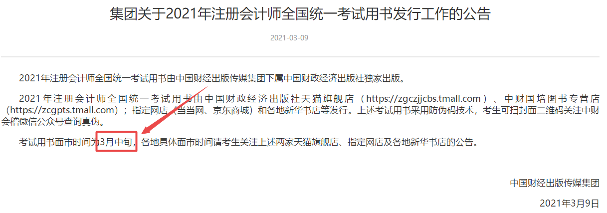
2021年注册会计师考试大纲已经公布!查看2021年注会大纲>>大纲公布预示着我们离注会教材发布也就不远了。刚刚,中国财经经济出版社正式发布公告,2021年注会考试用书面市时间为3月中旬!

虽然教材还没公布,但是新大纲已经有了呀,我们可以根据2021年注会新大纲变动来看教材预计变化情况!
会计大纲变动情况:
可以上下滚动的图片
审计大纲变动情况:
可以上下滚动的图片
税法大纲变动情况:
可以上下滚动的图片
经济法大纲变动情况:
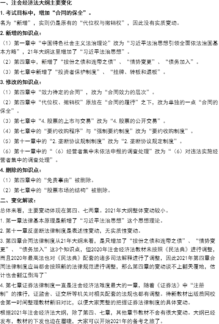
可以上下滚动的图片
财管大纲变动情况:
可以上下滚动的图片
战略大纲变动情况:
可以上下滚动的图片
由于2021年注会考试提前至8月份考试,考试大纲在2月23日已经公布,新教材在3月中旬也即将公布,那今年的教材变化大吗?教材公布后应该怎样备考?来网校直播间吧!
网校神秘老师团将在教材公布后第一时间为大家进行直播解读,为大家详细解读2021年注会教材的详细变化,按旧教材该如何学习,备考不同阶段教材用法以及现在还没开始备考的考生该如何开始备考!现在可以提前预约直播,直播开始不错过!
| 科目 | 直播时间 | 老师 | 直播入口 |
| 会计 | 教材公布后 | 神秘大咖 | 提前预约>> |
| 审计 | 教材公布后 | 神秘大咖 | 提前预约>> |
| 税法 | 教材公布后 | 神秘大咖 | 提前预约>> |
| 经济法 | 教材公布后 | 神秘大咖 | 提前预约>> |
| 财管 | 教材公布后 | 神秘大咖 | 提前预约>> |
| 战略 | 教材公布后 | 神秘大咖 | 提前预约>> |
虽说教材是考试的根本,但由于注会教材相对晦涩难懂,一本好的辅导书可以对教材里的重要知识点进行深度讲解,总结归纳,更利于考生理解和记忆该知识点。所以不建议只看教材。搭配一本辅导书能更好的帮助考生更好的理解知识点,更好的应对考试,是考生在学习注会的一个好帮手。去财会书店看看>>
注会备考路漫漫,正保会计网校来伴~2021年注会课程已经开通,老师领学,带你找到考试重点,还有多种班型等你来探索,快来了解一下吧>>
更多推荐:
Copyright © 2000 - www.fawtography.com All Rights Reserved. 北京正保会计科技有限公司 版权所有
京B2-20200959 京ICP备20012371号-7 出版物经营许可证
京公网安备 11010802044457号
套餐D大额券
¥
去使用