扫码下载APP
接收最新考试资讯
及备考信息
我们一起来学习2015年注册会计师《财务成本管理》高频考点:营业预算的编制。本考点属于《财务成本管理》第十八章短期预算第三节营业预算的编制的内容。
【内容导航】:
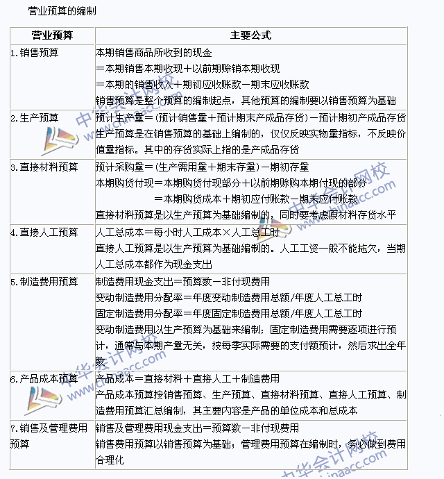
1.销售预算
2.生产预算
3.直接材料预算
4.直接人工预算
5.制造费用预算
6.产品成本预算
7.销售及管理费用预算
【考频分析】:
考频:★★★★
复习程度:掌握各种营业预算的编制
【高频考点】:营业预算的编制

相关链接:2015年注册会计师《财务成本管理》第十八章高频考点
注:全文转载或部分转载本文请注明“来源:正保会计网校”
Copyright © 2000 - www.fawtography.com All Rights Reserved. 北京正保会计科技有限公司 版权所有
京B2-20200959 京ICP备20012371号-7 出版物经营许可证
京公网安备 11010802044457号
套餐D大额券
¥
去使用