25周年

财税实务 高薪就业 学历教育
APP下载
APP下载新用户扫码下载
立享专属优惠

安卓版本:8.8.80 苹果版本:8.8.80

开发者:北京正保会计科技有限公司

应用涉及权限:查看权限>

APP隐私政策:查看政策>

HD版本上线:点击下载>

网校2018年注会《战略》教学知识点覆盖高达97%

来源: 正保会计网校 编辑:jeikey 2018/11/22 14:32:14  字体:

选课中心

书课题助力备考

选课中心

资料专区

硬核干货等你学

资料专区

财会题库

海量好题等你练

免费题库

会计人证件照

省时省力又省钱

会计人证件照

注会报考指南

新手提前了解

详情
战略

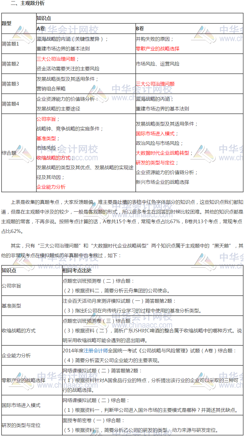
2018年注会《公司战略与风险管理》科目考试结束后,大家的吐槽还让我们记忆犹新:“偏”、“难”……

根据收集的考生回忆版试题作如下分析,希望大家心里有点儿谱,不要被吓到。

试题位置:2018年注册会计师《战略》试题及参考答案(考生回忆版)

分析思路:客观题+主观题。

看到这些,是不是对注会备考产生了更大的信心,只要你报考正保会计网校的课程,一定不会让你失望的。正保会计网校2019年注册会计师考试辅导全面招生!全新推出2019年注册会计师网络课 ▎直播课 ▎面授课 ▎VIP签约班▎四大授课形式,学员可结合自身特点选择适合自己的课程,考试通过更有保障。快速报课学习>>

总之,考试已经结束,就静待成绩。上述分析是想让大家了解一下试题和我们平时做题的差距。差距是有的,但是在可控范围内,只要平时把该学的内容学习了,该做的题目做了,备考并没有想象的那么难。加油!

相关推荐

2019年《公司战略与风险管理》考情预测分析

如何预习注会《公司战略与风险管理》?知识点总结出没!

2019年注册会计师《公司战略与风险管理》科目预习计划表

学员讨论(0
回到顶部
折叠
网站地图

Copyright © 2000 - www.fawtography.com All Rights Reserved. 北京正保会计科技有限公司 版权所有

京B2-20200959 京ICP备20012371号-7 出版物经营许可证 京公网安备 11010802044457号

恭喜你!获得专属大额券!

套餐D大额券

去使用