扫码下载APP
接收最新考试资讯
及备考信息
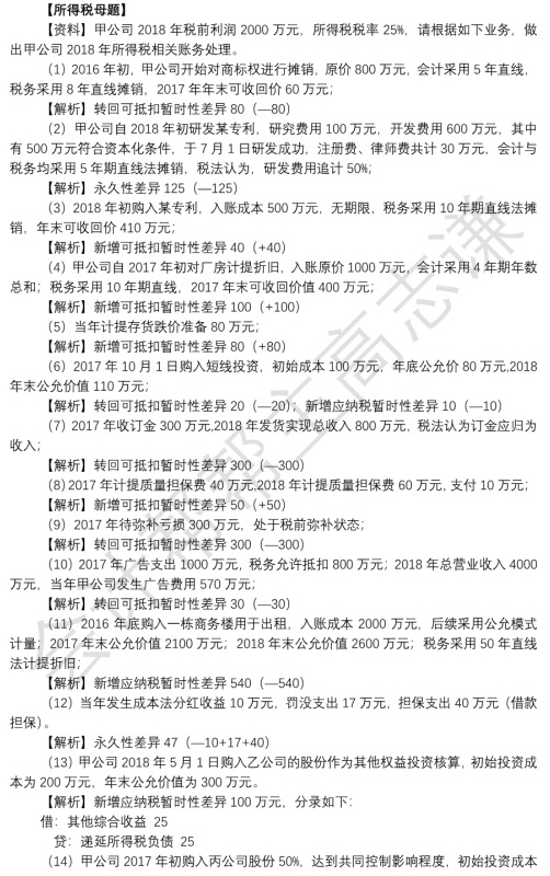
距注会考试还有短短的几天,各路大神纷纷送上考前预测。注会《会计》谦帮主又来送母题了,赶紧来围观啦!!!
这次送上的预测母题是所得税母题,相信大家对于这部分的关注度肯定很高,赶快来看看都有哪些?


注会备考时间越来越少了,考生们一定要充分利用好时间,除了网校老师们发布的母题以外,网校为大家冲刺备考准备的内部资料也是非常棒的,点击这里下载2018注会内部资料>>>
跟着网校走,考过注会不再难。好了,还等什么呢?赶快行动起来吧>>>
相关推荐
下一篇:注会“发哥”送上主观题“神”预测
Copyright © 2000 - www.fawtography.com All Rights Reserved. 北京正保会计科技有限公司 版权所有
京B2-20200959 京ICP备20012371号-7 出版物经营许可证
京公网安备 11010802044457号
套餐D大额券
¥
去使用