扫码下载APP
接收最新考试资讯
及备考信息
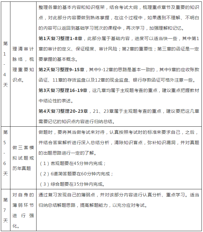
十一放假期间对我们考前阶段来说十分关键,利用好这7天对审计进行全面的复习,一定会有明显的突破。
首先要对教材内容进行梳理,形成一个知识框架并理出一根能够贯通的主线,然后对重点、难点内容仔细研究和掌握,抠细节、抓难点,把时间花在重点内容上,通过大量练习对自身薄弱环节进行强化,并学会在做题中总结做题经验,理清解题思路,迅速提高应试水平和解题能力。
具体计划可以按照以下进行:

重点备考内容
客观题考查比较多的章节按照排名主要是:第7章、第4章、第17章、第2章、第1章、第8章、第14章。
主观题考查较多的章节:第17章、第8章、第19章、第21章以及第23章,考查频次在近5年考试中均在5次以上,是每年主观题考查的热点章节,其中第17章其他特殊项目的审计、第8章风险应对、第19章审计报告除了在简答题中单独考查之外,还会在综合题中结合其他章节出题,因此考生在备考中要在整体掌握的基础上重点关注这些内容,加强练习。
通过对近几年试题客观题的分析,以下考频较高的知识点(属于命题热点,几乎每年都会考查):

建议考生,根据以上整理出来的高频考点有侧重的对重点内容进行掌握,做一些综合演练,适当归纳总结解题思路,提高解题能力,以充分应对考试。
考前备考必须知道的事儿!
1.进入备战状态,合理安排时间。
调整心态,要对自己有信心,要了解一味的焦虑是徒劳,不如将压力变为动力,抓紧时间学习来得更实际。合理安排时间,提高时间利用率,可以利用零碎时间做几道题目,利用大段的时间复习一个重要知识点,而不要再在从应试角度来说的“钻牛角尖”的这类问题上过于浪费时间。
2.考试时,审清题意,看清题目要求和条件,避免答非所问。
单选题:可以运用排除法、比较法、猜测法、联想法、代入法等来提高答题速度。多选题,考生多选、少选、错选、不选都是不得分的,因此一定要看清题目,准确作答。案例分析题可以采用逻辑上的“两段论”予以回答。即第一步,作出正确的判断结论(即回答某行为合法或不合法);第二步,引述具体的法律规定(不必指出具体的法律条文名称,只需写明“根据法律规定”或“根据规定”即可,并讲明法律规定的具体内容)。
3.熟悉机考系统,这样才不至于临时慌乱。
需要提前练习机考系统,适应这种考试形式,也需要提高自己的打字速度,学会特殊符号的输入等,不要因为这些小问题导致失分现象的发生。
4. 提前熟悉考场,避免考试当天慌乱。
要考察考场,选择路程最短、干扰最少、平时最熟悉的交通路线,并考虑到如果发生交通堵塞后的应对措施。
相关推荐
上一篇:《财管》国庆7天闭关学习攻略!
下一篇:《经济法》国庆7天闭关学习攻略!
Copyright © 2000 - www.fawtography.com All Rights Reserved. 北京正保会计科技有限公司 版权所有
京B2-20200959 京ICP备20012371号-7 出版物经营许可证
京公网安备 11010802044457号
套餐D大额券
¥
去使用