扫码下载APP
接收最新考试资讯
及备考信息
|
复习重点内容
|
||
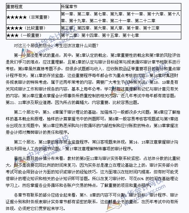
历来比较高效的复习都是分轻重详略的,因此,考生在2014年注册会计师《审计》的备考过程中都很注意对重点内容的复习。那么,今年注会《审计》都有哪些重点内容呢?正保会计网校注会考前辅导专家们根据《审计》教材的内容与考试的特点, 将《审计》全部22章的内容按“重要性”原则划分为非常重要、比较重要、一般重要三个层次。如下表:

从上述三个层次重点的划分来看,每一层次都不是绝对的重点也不是绝对的不重要,每一章节都会有需要重点掌握的内容,也有可以稍可放松的知识点。这就需要各位考生根据正保会计网校考前辅导专家和老师们的指引认真掌握了。
注:文章内容源自正保会计网校“梦想成真”系列应试指南辅导书,欲了解更多内容,请阅读原书(进入书店选购辅导书>>)。本文为正保会计网校原创,转载请注明“源自正保会计网校”。
其他科目命题趋势预测及应试技巧:
Copyright © 2000 - www.fawtography.com All Rights Reserved. 北京正保会计科技有限公司 版权所有
京B2-20200959 京ICP备20012371号-7 出版物经营许可证
京公网安备 11010802044457号
套餐D大额券
¥
去使用