25周年

财税实务 高薪就业 学历教育
APP下载
APP下载新用户扫码下载
立享专属优惠

安卓版本:8.8.80 苹果版本:8.8.80

开发者:北京正保会计科技有限公司

应用涉及权限:查看权限>

APP隐私政策:查看政策>

HD版本上线:点击下载>

注会《会计》如何结合2023年教材提前学习?

来源: 正保会计网校 编辑:柠檬 2023/10/13 16:09:17  字体:

选课中心

书课题助力备考

选课中心

资料专区

硬核干货等你学

资料专区

财会题库

海量好题等你练

免费题库

会计人证件照

省时省力又省钱

会计人证件照

注会报考指南

新手提前了解

详情
会计 审计 税法 经济法 财管 战略

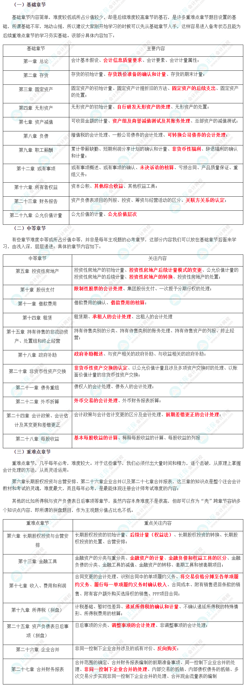
随着2023年注会考试落下帷幕,新考期2024年的注会备考也已经提上了日程。此时面对新考期但还没有新教材,不少学员不免陷入了茫然与困惑。最近并没有准则的修改和新准则的颁布,预计2024年会计的教材的调整不大,可以参考2023年教材进行学习。后续若有其他预计变动信息,会及时通知大家。

注会《会计》如何结合2023年教材提前学习?

在这个阶段该如何备考呢?这里为大家提供一份注会会计的备考策略与思路,大家可以参照下面分类的内容,由易至难,逐级而上,逐个拿下。

点击按钮下载完整pdf版↓↓

注会《会计》如何结合2023年教材提前学习

经过上面的分析,相信大家伙儿对教材已经有了初步的了解,希望各位考生在2024年新教材下发前的这段时间,远离世俗,回归初心,跟随网校授课老师的进度,不断修炼,待后续新教材出来之后,再结合教材的变化着重复习变化的内容。2024年备考钟声已经敲响,望带着必胜的信念,迈着坚定的脚步,出发吧!

正保会计网校为大家准备了多样化注会班次,满足大家的各式备考需求,更有专业老师带着你一起攻克重难点!快来加入我们开启注会备考>>

更多推荐:

2024年注会《会计》预习阶段易混易错题汇总

【预习必备】2024年注会《会计》预习阶段考点汇总

学员讨论(0
回到顶部
折叠
网站地图

Copyright © 2000 - www.fawtography.com All Rights Reserved. 北京正保会计科技有限公司 版权所有

京B2-20200959 京ICP备20012371号-7 出版物经营许可证 京公网安备 11010802044457号

恭喜你!获得专属大额券!

套餐D大额券

去使用