扫码下载APP
接收最新考试资讯
及备考信息
一波2024年注册会计师备考党即将来袭,你准备好加入了吗?正保会计网校老师为大家整理了2024年预习阶段需要掌握的考点,一起来看看吧~

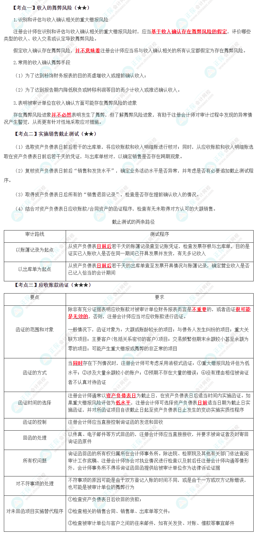
第九章 销售与收款循环的审计
历年考情概况
考试年份 | 2021、2020、2019、2017 |
考试分值 | 1分左右 |
考查形式 | 客观题、简答题 |
预习考点 | 收入的舞弊风险、实施销售截止测试、应收账款函证 |

点击按钮下载完整pdf版↓↓
人生还是重在体验,有时,努力的过程也是一种特别的体验,并非一定要获得某个特定的结果。重在体验,少纠结,不后悔。2024注会新考季,快来加入我们开启你的注会备考之路吧!点击了解更多好课>>
更多详情: