安卓版本:8.8.70 苹果版本:8.8.70
开发者:北京正保会计科技有限公司
应用涉及权限:查看权限>
APP隐私政策:查看政策>
HD版本上线:点击下载>
书课题助力备考
硬核干货等你学
海量好题等你练
省时省力又省钱
新手提前了解
2023年注会考试越来越近了,为了帮助大家高效备考,充分利用碎片时间,网校老师为大家整理了十大必背考点,快来收藏学习吧~
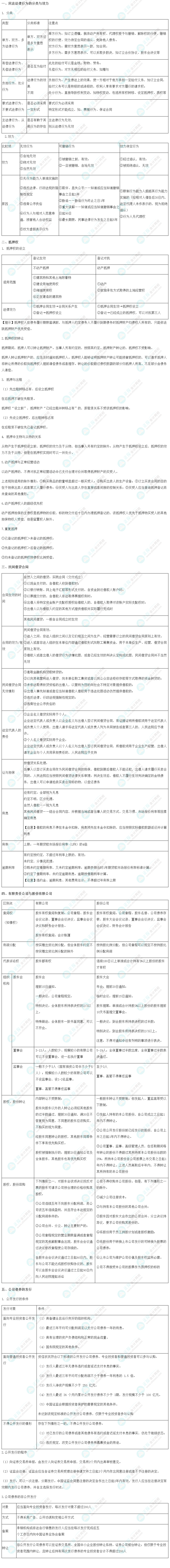
2023注会《经济法》十大必背考点(下)
我们要相信,我们马上将迎来胜利的曙光,成功就在前方。持之以恒,勇往直前,我们终将梦想成真!
为了督促大家学习,正保会计网校为大家准备了注册会计师2023年冲刺阶段打卡计划!全程免费参与!考前突击,每天5分钟,直击必考点!是不是很赞?还没有参与的小伙伴快来免费参与吧~
保存下图,然后微信扫码,进入会计爱打卡小程序参与打卡
更多推荐:
【一定要看】2023注会《经济法》8月冲刺学习计划及注意事项!
张稳老师:注会经济法临门一脚(各章节考点)
点击试试手气即可抽奖人已抽奖
人已抽奖
优惠券
不感兴趣?去选课中心>
0
上一篇:2023注会《经济法》考前速记(上)
下一篇:2023注会《经济法》十大必背考点(下)
预计2026年2月底-3月初
2026年4月7日-30日
2026年6月15日-30日
预计2026年8月初
2026年8月29日-30日
预计2026年11月
10W+题量持续更新中
接收最新考试资讯及备考信息
1V1报考指导领取学习干货资料
官方公众号微信扫一扫
官方视频号微信扫一扫
官方抖音号抖音扫一扫
初级会计职称 报名 考试 查分 备考 题库
中级会计职称 报名 考试 查分 备考 题库
高级会计师 报名 考试 查分 题库 评审
注册会计师 报名 考试 查分 备考 题库
税务师 报名 考试 查分 备考 题库
资产评估师 报名 考试 查分 备考 题库
ACCA 白金级 前景 免考 政策 资料
CMA 报名 考试 政策 准考证 查分
CFA 前景 报名 考试 资料 备考
FRM 官方 前景 报名 考试 备考
美国CPA 证书互认 报名 考试 资料
澳洲CPA 授权机构 免考 考试 资料
经济师 报名 考试 查分 备考 题库
就业晋升 招聘 简历 求职 故事
会计实务 各行业 问答 记账 报表 实操
银行从业 报名 准考证 考试 证书 查分
证券从业 报名 大纲 考试 查分 证书
精华问答 初级 中级 注会 税务师
Copyright © 2000 - www.fawtography.com All Rights Reserved. 北京正保会计科技有限公司 版权所有
京B2-20200959 京ICP备20012371号-7 出版物经营许可证 京公网安备 11010802044457号
套餐D大额券
¥