25周年

财税实务 高薪就业 学历教育
APP下载
APP下载新用户扫码下载
立享专属优惠

安卓版本:8.8.80 苹果版本:8.8.80

开发者:北京正保会计科技有限公司

应用涉及权限:查看权限>

APP隐私政策:查看政策>

HD版本上线:点击下载>

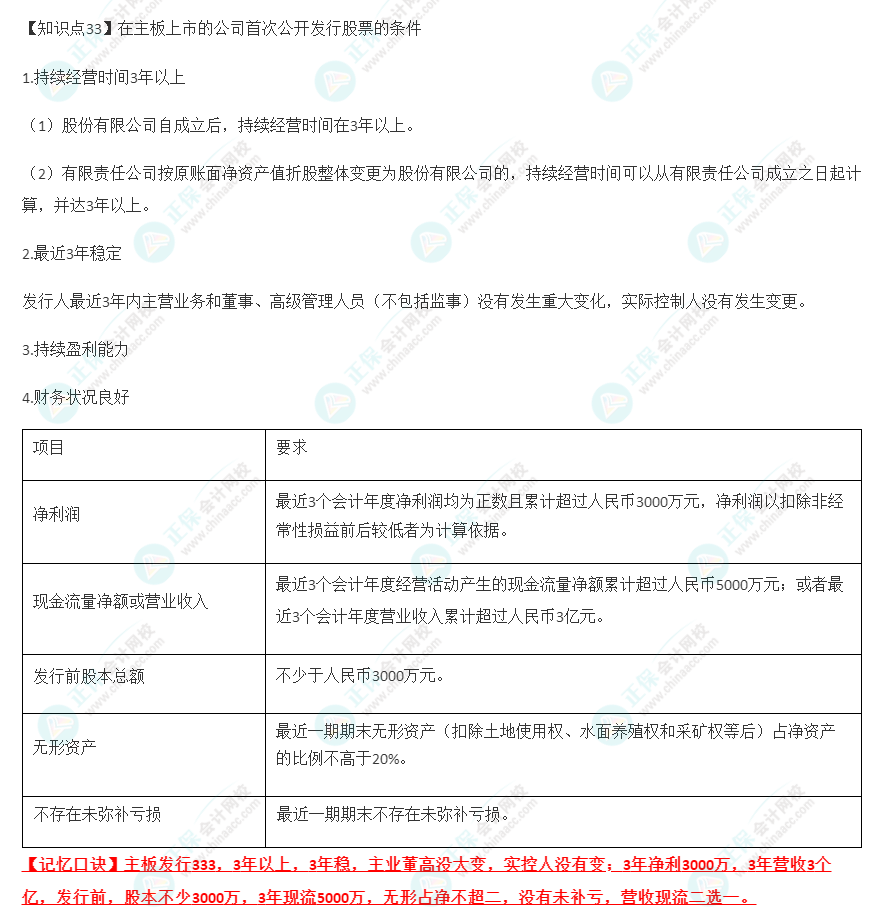
2023年注册会计师《经济法》速记口诀(三十三)

来源: 正保会计网校 编辑:柠檬 2023/06/11 09:43:50  字体:

选课中心

书课题助力备考

选课中心

资料专区

硬核干货等你学

资料专区

财会题库

海量好题等你练

免费题库

会计人证件照

省时省力又省钱

会计人证件照

注会报考指南

新手提前了解

详情

距离2023年考试越来越近,大家都复习的怎么样呢?正保会计网校老师为大家整理了注会《经济法》考前速记口诀,希望能为你的考试有所助力!

速记口诀

更多2023年注会备考资讯尽在正保会计网校注会栏目(点击前往>

注册会计师2024年新课已开启预售,超值精品班、高效实验班、畅学旗舰班、C位夺魁班......多种班型任选,即课即学,畅享无忧备考,这么多班型,总有一款适合你,快来加入备考吧>>

更多推荐

2023注册会计师《经济法》知识点速记口诀汇总!

2023注会《经济法》强化阶段学习方法及注意事项

学员讨论(0
回到顶部
折叠
网站地图

Copyright © 2000 - www.fawtography.com All Rights Reserved. 北京正保会计科技有限公司 版权所有

京B2-20200959 京ICP备20012371号-7 出版物经营许可证 京公网安备 11010802044457号

恭喜你!获得专属大额券!

套餐D大额券

去使用