25周年

财税实务 高薪就业 学历教育
APP下载
APP下载新用户扫码下载
立享专属优惠

安卓版本:8.8.70 苹果版本:8.8.70

开发者:北京正保会计科技有限公司

应用涉及权限:查看权限>

APP隐私政策:查看政策>

HD版本上线:点击下载>

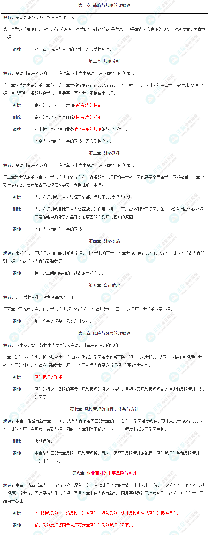
2023年注册会计师《战略》教材详细变动对比

来源: 正保会计网校 编辑:柠檬 2023/03/02 09:24:27  字体:

选课中心

书课题助力备考

选课中心

资料专区

硬核干货等你学

资料专区

财会题库

海量好题等你练

免费题库

会计人证件照

省时省力又省钱

会计人证件照

注会报考指南

新手提前了解

详情
会计 审计 税法 经济法 财管 战略

3月2日19:00-20:30直播解读:
税法>战略>会计> 三科连播

3月3日19:00-20:30直播解读
财管>经济法>审计> 三科连播

2023年注册会计师考试教材现货啦,基础阶段新课也会随新教材陆续更新,在备考前,来看网校老师为大家整理的教材详细对比分析,做到心中有数~

2023年注册会计师《战略》教材详细变动对比

3月2日19:30杭建平老师直播解析:《战略》教材变动

2023年公司战略与风险管理教材章节体例发生较大变化,由原六章增加至八章,原第六章进行了拆分整合后变更为三章内容,新增第七章风险管理的流程、体系与方法和第八章企业面对的主要风险与应对

从内容来看,第六、七、八章变化较大,内容有较大幅度调整和增加;其他章节变动较小。

01
教材变化详细对比

战略教材变动

02
2023年备考指导

战略备考指导

战略考情猜想


本文由正保会计网校教研团队整理
转载请注明来自正保会计网校

随着教材下发,网校2023年基础阶段课程全面开课啦,各位学员一定要紧跟进度,高效备考啦,网校畅学旗舰班课程,一课三连,书课包、超值、高效全部课程+配套服务全包,30+师资任选,录播+直播畅听,赠送12本高质量辅导书+智能机考题库6科3考期课程性价比更高,3考期内免费续学点此查看详情>>


学员讨论(0
回到顶部
折叠
网站地图

Copyright © 2000 - www.fawtography.com All Rights Reserved. 北京正保会计科技有限公司 版权所有

京B2-20200959 京ICP备20012371号-7 出版物经营许可证 京公网安备 11010802044457号

恭喜你!获得专属大额券!

套餐D大额券

去使用