扫码下载APP
接收最新考试资讯
及备考信息
2023注册会计师新考期开启,对于备考学习过程中你有什么疑问吗?哪些是需要掌握的考点呢?不要着急! 正保会计网校老师为大家整理了2023年预习阶段第十八章节需要掌握的考点,一起来看看吧~

第十八章 全面预算
历年考情概况
本章属于重点章节,学习难度不大,内容不多。从历年考试情况来看,本章各种题型都有可能出现,是全教材第三篇主观题考核章节之一。学习中要注意预算之间的逻辑关系,建立预算的整体体系。重要考点有预算编制的方法、销售预算、直接材料预算和现金预算的编制。
序号 | 考点 | 考频 |
考点一 | 全面预算的编制方法 | ★★★ |
考点二 | ★★★★ | |
考点三 | ★★★★ |
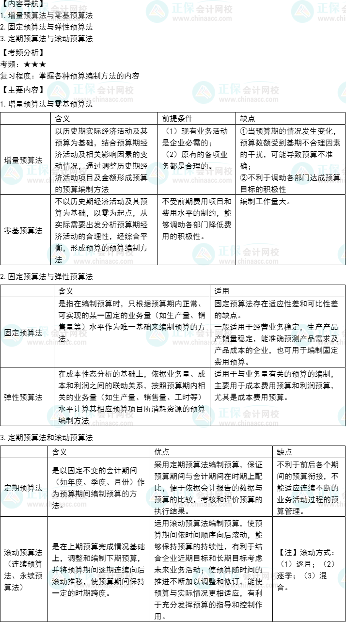
考点一:全面预算的编制方法

同学们也可扫描下方二维码进群,领取更多下载版备考资料~

更多推荐:
Copyright © 2000 - www.fawtography.com All Rights Reserved. 北京正保会计科技有限公司 版权所有
京B2-20200959 京ICP备20012371号-7 出版物经营许可证
京公网安备 11010802044457号
套餐D大额券
¥
去使用