扫码下载APP
接收最新考试资讯
及备考信息
2023注册会计师新考期开启,对于备考学习过程中你有什么疑问吗?哪些是需要掌握的考点呢?不要着急! 正保会计网校老师为大家整理了2023年预习阶段第十六章节需要掌握的考点,一起来看看吧~

第十六章 本量利分析
历年考情概况
本章是重点章节,涉及到计算性的题目较多。从历年考试情况来看,各种题型都有可能出现,难度都不大,属于“送分题”。学习的时候抓住本量利的基本公式即可,大量的公式都可据此展开。主要考点包括各种成本特征、利润的计算方法、盈亏临界点、安全边际和敏感系数的计算等。
序号 | 考点 | 考频 |
考点一 | 成本性态分析 | ★★ |
考点二 | ★★★ | |
考点三 | ★★★★ | |
考点四 | ★★★ |
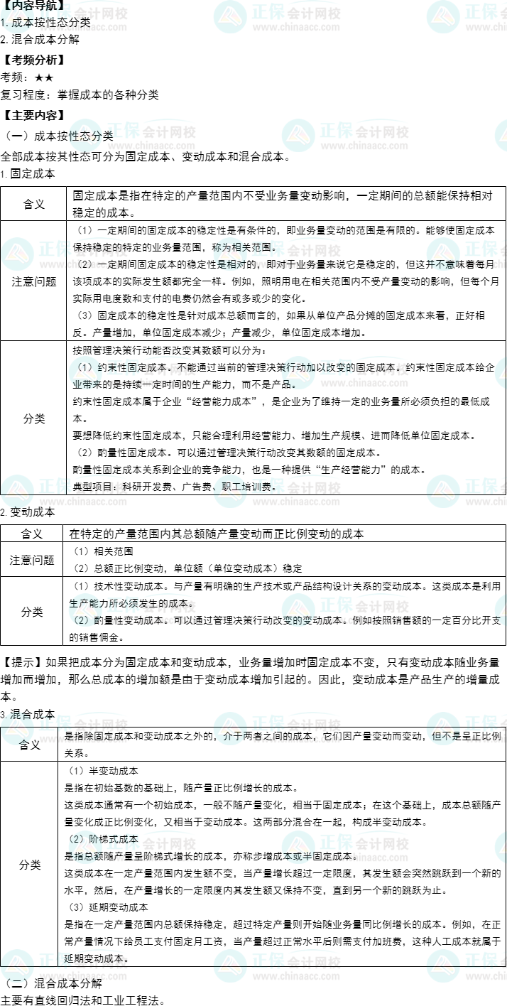
考点一:成本性态分析

同学们也可扫描下方二维码进群,领取更多下载版备考资料~

更多推荐:
Copyright © 2000 - www.fawtography.com All Rights Reserved. 北京正保会计科技有限公司 版权所有
京B2-20200959 京ICP备20012371号-7 出版物经营许可证
京公网安备 11010802044457号
套餐D大额券
¥
去使用