扫码下载APP
接收最新考试资讯
及备考信息
2023注册会计师新考期开启,对于备考学习过程中你有什么疑问吗?哪些是需要掌握的考点呢?不要着急! 正保会计网校老师为大家整理了2023年预习阶段第七章节需要掌握的考点,一起来看看吧~

第七章 期权价值评估
历年考情概况
本章主要介绍了期权价值评估的相关知识,涉及到的原理、模型较多,内容抽象,学
习难度很大,是注会财管学习中的又一只拦路虎。
近些年来,本章常以客观题和计算分析题的形式进行考核。试题难度一般,对于本章的学习,应当以例题为主线,弄懂吃透计算公式和基本原理。
序号 | 考点 | 考频 |
考点一 | 期权的概念、类型和投资策略 | ★★★ |
考点二 | ★★★★ |
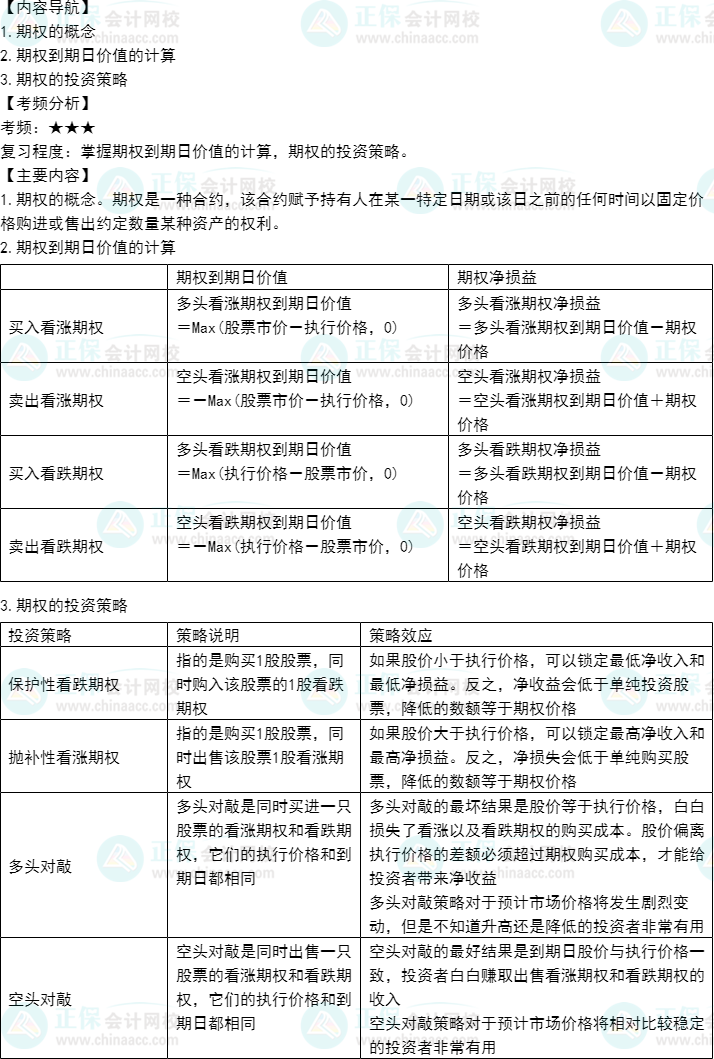
考点一:期权的概念、类型和投资策略

同学们也可扫描下方二维码进群,领取更多下载版备考资料~

更多推荐:
Copyright © 2000 - www.fawtography.com All Rights Reserved. 北京正保会计科技有限公司 版权所有
京B2-20200959 京ICP备20012371号-7 出版物经营许可证
京公网安备 11010802044457号
套餐D大额券
¥
去使用