扫码下载APP
接收最新考试资讯
及备考信息
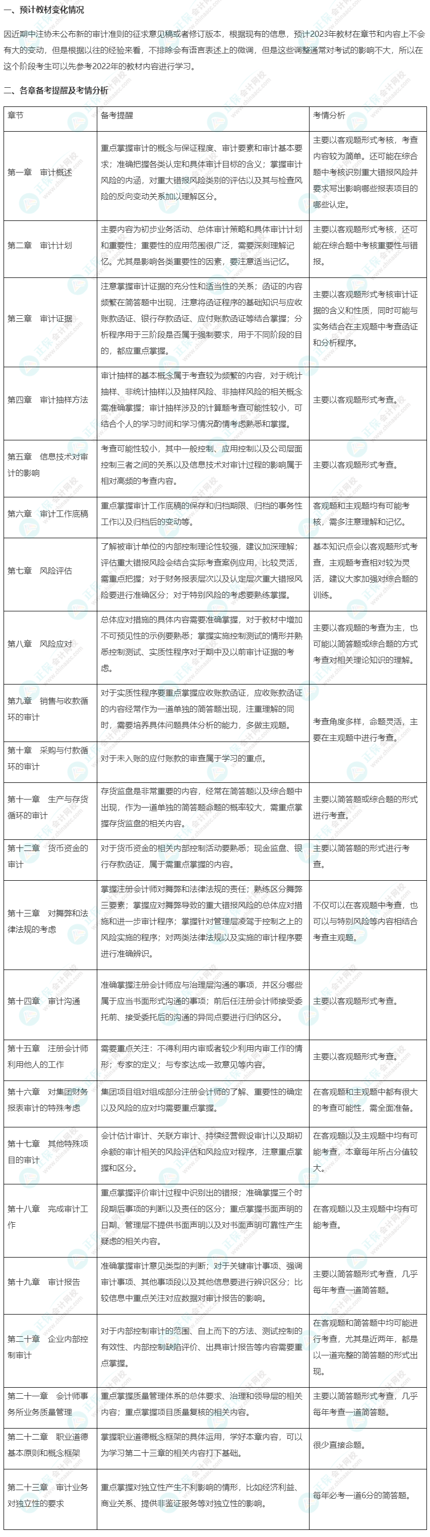
| 会计 | 审计 | 税法 | 经济法 | 财管 | 战略 |
不知不觉,又要进入2023年的注册会计师备考旅程了,新教材暂未下发,那这个阶段该如何备考呢?大家可以先用2022年的教材开启2023年度课程的学习,可以先对审计教材有一个初步的了解和认识。下面老师为您的备考提供了预习阶段一系列的学习方法及注意事项,希望能对您的备考起到帮助!


以上是我们针对教材中的各章节的重点内容和2023年的教材变化进行的预测。希望帮助考生在2023年备考开始时能够抓住重点,提高效率。在理解教材的基础之上,理清头绪,在备考中少走弯路。最后预祝各位考生都可以顺利通过2023年的审计考试!
在漫长的备考过程中,同学们一定要坚守自我,勤奋学习,不要给自己留遗憾!没有学习方向?来网校!网校推出了2023年新课程,现在购买即送2022年核心套课程!可以提前学习,还等什么选择适合自己的课程,畅快开学吧,点击查看课程详情>>
更多推荐
Copyright © 2000 - www.fawtography.com All Rights Reserved. 北京正保会计科技有限公司 版权所有
京B2-20200959 京ICP备20012371号-7 出版物经营许可证
京公网安备 11010802044457号