扫码下载APP
接收最新考试资讯
及备考信息
2022年注册会计师考试将于8月26日-28日举行,考试在即,疫情也是反反复复,相信考生们对于疫情防控政策也是倍加关注!受疫情影响,部分地区为保障2022年注册会计师考试顺利进行,陆续发布了疫情防控相关政策。近日,宁夏、青海注协发布考生疫情防控告知书,表示:考生务必至少提前14天完成本人健康监测...快来跟着正小保一起看看注协具体怎么说的吧~
宁夏注协通知如下:

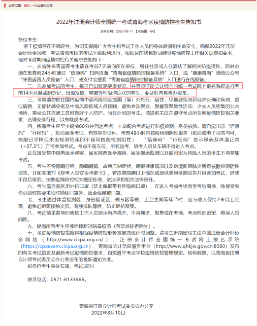
青海注协通知如下:



在打印准考证前,需要认真核对个人信息,身份证号、姓名等信息,确保没有问题后再打印,若信息有误,请及时联系当地注协处理。
1.有些科目有两场考试,一定要注意自己的考试时间、场次;
2.注意考场与自己住所的距离,如有需要提前预定好酒店房间,合理规划路线。
准考证是考生进入考场的重要凭证,在打印准考证时可以多打印几张,同时建议大家保存好电子版准考证,以免因丢失、损坏而影响考试。
准考证正反两面不能涂改,背面必须为空白,更不可作为草稿纸使用!
温馨提示:因考试政策、内容不断变化与调整,请考生实时关注当地疫情,请以当地注协最新公布的消息为准。正保会计网校网站提供的以上信息仅供参考。
注会考试即将拉开帷幕,在这个紧要关头,我们除了打印准考证外也要随时关注各地注协的防疫政策为了方便大家查找,正保会计网校为大家整理并陆续更新,点击查看各地防疫政策及各地考生承诺书下载>
更多推荐:
Copyright © 2000 - www.fawtography.com All Rights Reserved. 北京正保会计科技有限公司 版权所有
京B2-20200959 京ICP备20012371号-7 出版物经营许可证
京公网安备 11010802044457号
套餐D大额券
¥
去使用