扫码下载APP
接收最新考试资讯
及备考信息
| 会计 | 经济法 | 税法 | 财管 |
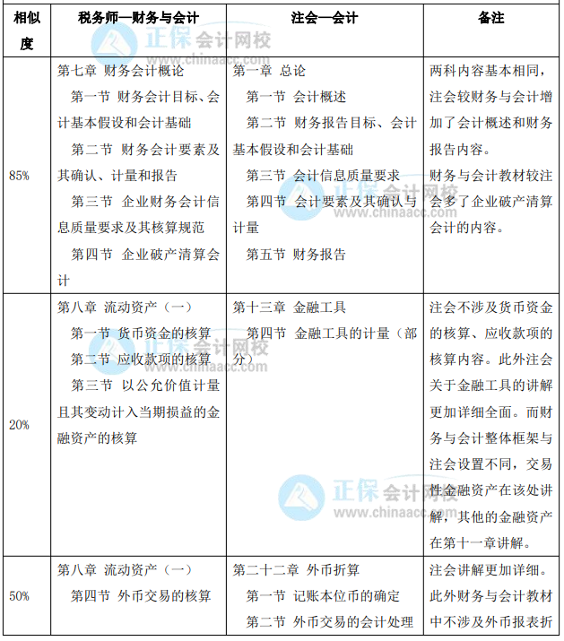
注册会计师和税务师作为财会界的两大证书,相信很多的小伙伴对其并不陌生。看到很多人都陆陆续续的拿到了自己的财会证书,心里难免也有些羡慕。其实不用羡慕的,你也可以的。注会和税务师其实在考试内容上有很多的相似性,现在就让正小保给你详细的解读一下注会《会计》和税务师《财务与会计》的内容有哪些异同?

注会会计科目与税务师财务与会计二者的相似度相似度是比较高的,正保会计网校专门为 2022年注会考生总结了注会会计科目与税务师财务与会计科目具体内容的相似度,希望帮助大家抓住复习重点。








我们可以利用两者的相似度实现一备两考,备考效率加倍哦!正保会计网校2022注册会计师辅导好课已开讲,正在火热招生中,准备冲击2022CPA考试的同学要学起来咯~如果在基础阶段学习有些吃力,高效实验班你一定要get!由郭建华、徐永涛、刘丹、王妍荔、贾国军、杭建平等30多位老师主讲,测评结合,精粹高频考点,专项专练高效备考,配套答疑板服务,8小时内不限次数答疑。同时购买3科及以上送机考模拟系统!快来了解一下>>
更多推荐:
Copyright © 2000 - www.fawtography.com All Rights Reserved. 北京正保会计科技有限公司 版权所有
京B2-20200959 京ICP备20012371号-7 出版物经营许可证
京公网安备 11010802044457号
套餐D大额券
¥
去使用