25周年

财税实务 高薪就业 学历教育
APP下载
APP下载新用户扫码下载
立享专属优惠

安卓版本:8.8.70 苹果版本:8.8.70

开发者:北京正保会计科技有限公司

应用涉及权限:查看权限>

APP隐私政策:查看政策>

HD版本上线:点击下载>

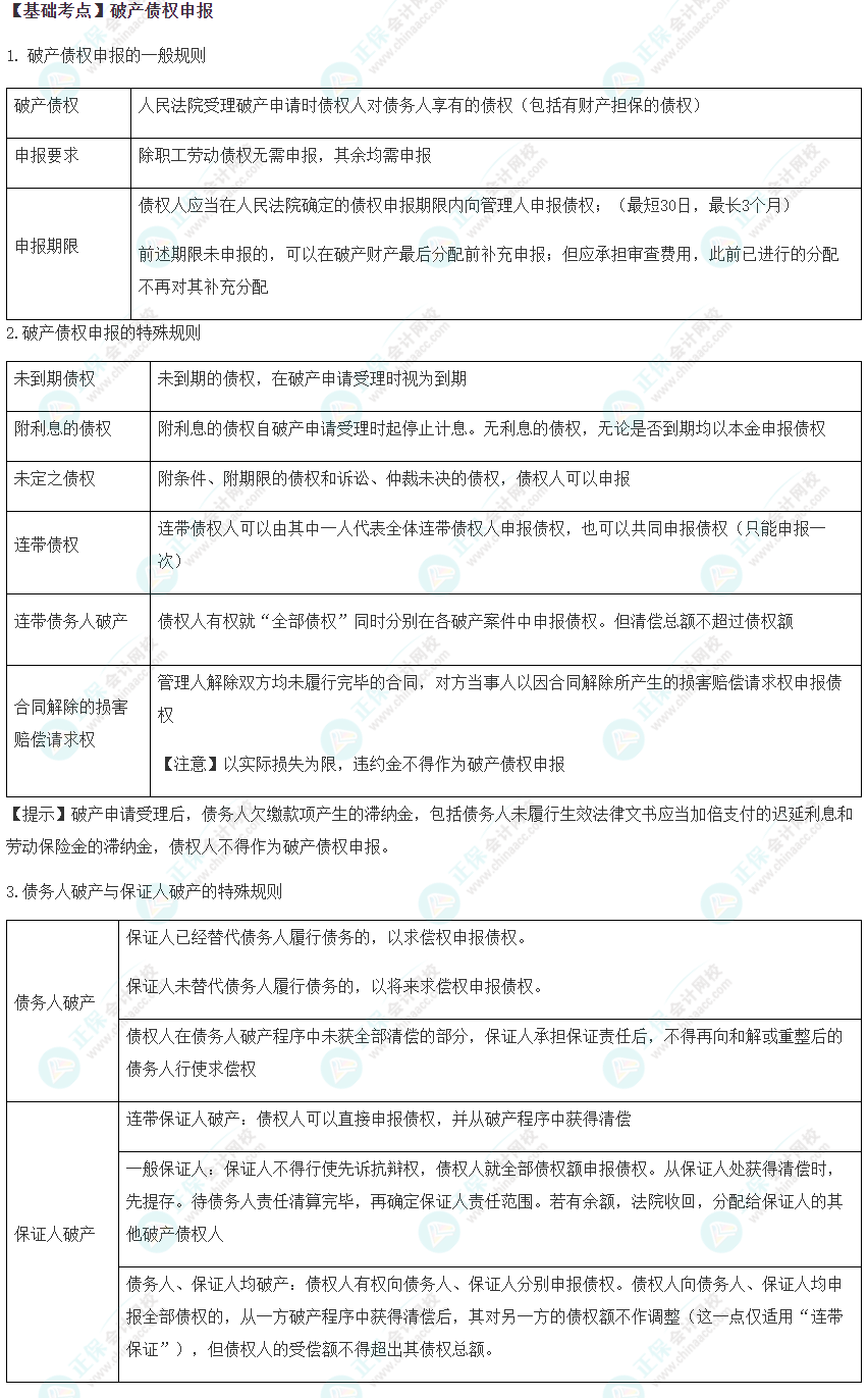
2022年注册会计师《经济法》基础阶段63个必背考点(二十一)

来源: 正保会计网校 编辑:柠檬 2022/05/06 17:33:49  字体:

选课中心

书课题助力备考

选课中心

资料专区

硬核干货等你学

资料专区

财会题库

海量好题等你练

免费题库

会计人证件照

省时省力又省钱

会计人证件照

注会报考指南

新手提前了解

详情

2022年注会备考正在火热进行中,你复习得怎么样啦~网校老师为大家准备了2022年注册会计师《经济法》基础备考阶段必背的63个考点,一定要好好记忆背诵呀!快来看看吧~

2022注会经济法基础阶段63个必背考点

今天编织的双翼,决定着明天腾飞的高度。2022年注会新一考期的备考已经开始,时不我待,准备冲击2022CPA考试的同学要学起来咯~如果在基础阶段学习有些吃力,高效实验班你一定要get!高效实验班由郭建华、徐永涛、刘丹、王妍荔、贾国军、杭建平等35位老师主讲,测评结合,精粹高频考点,专项专练高效备考,配套答疑板服务,8小时内不限次数答疑。同时购买3科及以上送机考模拟系统!快来了解一下>>

更多推荐:

 2022年注册会计师考试干货大全 速来领取吧!

【答疑】2022年注会报完名了还可以更换科目吗?

学员讨论(0
回到顶部
折叠
网站地图

Copyright © 2000 - www.fawtography.com All Rights Reserved. 北京正保会计科技有限公司 版权所有

京B2-20200959 京ICP备20012371号-7 出版物经营许可证 京公网安备 11010802044457号

恭喜你!获得专属大额券!

套餐D大额券

去使用