25周年

财税实务 高薪就业 学历教育
APP下载
APP下载新用户扫码下载
立享专属优惠

安卓版本:8.8.70 苹果版本:8.8.70

开发者:北京正保会计科技有限公司

应用涉及权限:查看权限>

APP隐私政策:查看政策>

HD版本上线:点击下载>

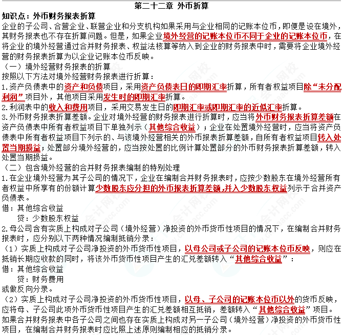
2023cpa《会计》第二十二章基础备考易错易混知识点

来源: 正保会计网校 编辑:marker 2023/05/17 14:35:48  字体:

选课中心

书课题助力备考

选课中心

资料专区

硬核干货等你学

资料专区

财会题库

海量好题等你练

免费题库

会计人证件照

省时省力又省钱

会计人证件照

注会报考指南

新手提前了解

详情

2023注册会计师基础阶段备考已经开始,同学们都开始了嘛?下面为同学们准备了2023注册会计师《会计》基础备考易错易混知识点,正在备考2023注册会计师《会计》的同学往下看看~

2023cpa《会计》第二十二章基础备考易错易混知识点

联系老师,众多注会备考干货免费领!

更多推荐:

2023cpa《会计》基础备考易错易混知识点汇总

学员讨论(0
回到顶部
折叠
网站地图

Copyright © 2000 - www.fawtography.com All Rights Reserved. 北京正保会计科技有限公司 版权所有

京B2-20200959 京ICP备20012371号-7 出版物经营许可证 京公网安备 11010802044457号

恭喜你!获得专属大额券!

套餐D大额券

去使用