扫码下载APP
接收最新考试资讯
及备考信息
注册会计师《会计》这一科目是注册会计师专业阶段六科的基础,一定要学好!网校的老师们为大家整理了《会计》这一科目预习阶段的考点,让大家节约学习时间,精准掌握各章节考试脉搏!

历年考试概况
考试年份 | 2022、2021、2019、2017、2016 |
考试分值 | 2-12分 |
考查形式 | 客观题与主观题中都有所考查,主观题考查分值占比相对较高,综合性很强 |
预习考点 | 会计政策与会计估计变更的区分、前期差错更正的会计处理 |
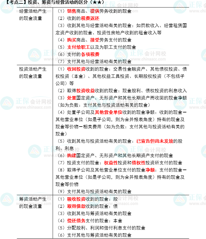
点击查看大图⬇⬇⬇
2023年注会新考季,备考宜早不宜迟,趁早行动,考试更有保障!2023注会预习阶段新课开讲!速来免费试听>>
更多推荐:
Copyright © 2000 - www.fawtography.com All Rights Reserved. 北京正保会计科技有限公司 版权所有
京B2-20200959 京ICP备20012371号-7 出版物经营许可证
京公网安备 11010802044457号
套餐D大额券
¥
去使用