扫码下载APP
接收最新考试资讯
及备考信息
注册会计师《会计》这一科目是注册会计师专业阶段六科的基础,一定要学好!网校的老师们为大家整理了《会计》这一科目预习阶段的考点,让大家节约学习时间,精准掌握各章节考试脉搏!

历年考试概况
考试年份 | 2016、2017、2018、2019、2020、2021、2022 |
考试分值 | 18分左右 |
考查形式 | 客观题、主观题 |
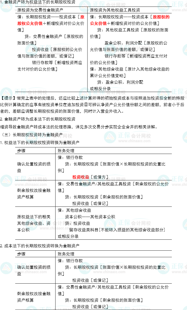
预习考点 | 长期股权投资的初始计量、后续计量(权益法)、长期股权投资的转换、长期股权投资的处置、合营安排 |
点击查看大图⬇⬇⬇
2023年注会新考季,备考宜早不宜迟,趁早行动,考试更有保障!2023注会预习阶段新课开讲!速来免费试听>>
Copyright © 2000 - www.fawtography.com All Rights Reserved. 北京正保会计科技有限公司 版权所有
京B2-20200959 京ICP备20012371号-7 出版物经营许可证
京公网安备 11010802044457号
套餐D大额券
¥
去使用