扫码下载APP
接收最新考试资讯
及备考信息
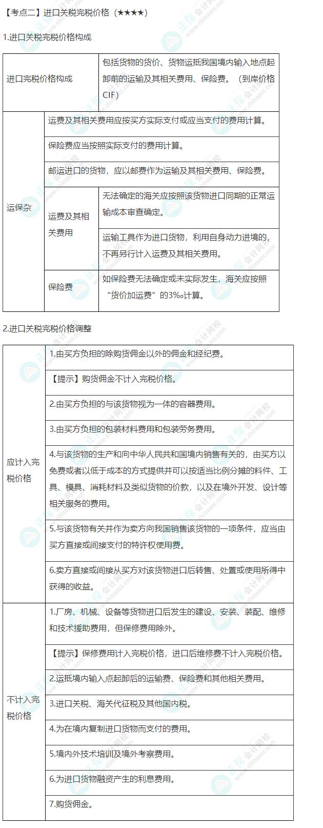
注册会计师《税法》这一科目是很多考生学习不熟练的科目,网校的老师们为大家整理了《税法》这一科目的高频考点,让大家节约学习时间,精准掌握各章节考试脉搏!

历年考情概况
考试年份 | 2021、2020、2019、2018、2017 |
考试分值 | 5分左右 |
考查形式 | 客观题、主观题 |
高频考点 | 关税税率的适用、进口关税完税价格、特殊进口货物关税完税价格 |

2022年注会考前刷题集训班,专注于考前集训,6月18日前购买,立享5折优惠,联报再享8折!速速选购>
正保会计网校原创,转载请注明出处
Copyright © 2000 - www.fawtography.com All Rights Reserved. 北京正保会计科技有限公司 版权所有
京B2-20200959 京ICP备20012371号-7 出版物经营许可证
京公网安备 11010802044457号
套餐D大额券
¥
去使用