扫码下载APP
接收最新考试资讯
及备考信息
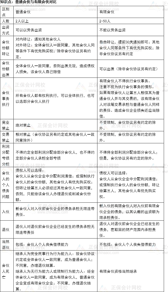
2022注册会计师新考期开启,已经备考了一段时间CPA的同学们是不是已经遇到了一些问题?下面,正小保整理了2022CPA备考预习阶段比较常见的易错易混知识点,希望能对同学们后续备考CPA有所帮助~


更多2022CPA备考资讯尽在正保会计网校注会栏目(点击前往>)
同学们也可扫描下方二维码进群,领取更多下载版备考资料~

更多推荐:
Copyright © 2000 - www.fawtography.com All Rights Reserved. 北京正保会计科技有限公司 版权所有
京B2-20200959 京ICP备20012371号-7 出版物经营许可证
京公网安备 11010802044457号
套餐D大额券
¥
去使用