25周年

财税实务 高薪就业 学历教育
APP下载
APP下载新用户扫码下载
立享专属优惠

安卓版本:8.8.80 苹果版本:8.8.80

开发者:北京正保会计科技有限公司

应用涉及权限:查看权限>

APP隐私政策:查看政策>

HD版本上线:点击下载>

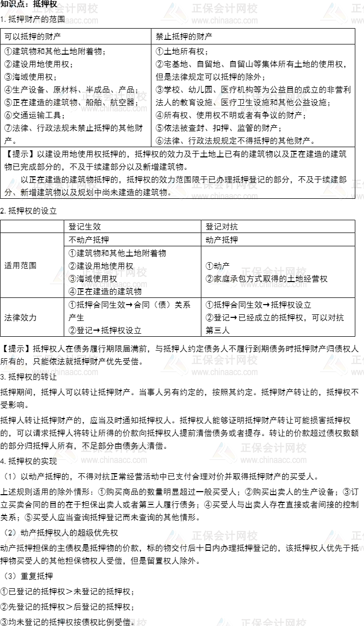
考生必看!2022注会《经济法》预习阶段易混易错知识点(八)

来源: 正保会计网校 编辑:小雨 2022/02/07 11:49:22  字体:

选课中心

书课题助力备考

选课中心

资料专区

硬核干货等你学

资料专区

财会题库

海量好题等你练

免费题库

会计人证件照

省时省力又省钱

会计人证件照

注会报考指南

新手提前了解

详情

2022注册会计师新考期开启,已经备考了一段时间CPA的同学们是不是已经遇到了一些问题?下面,正小保整理了2022CPA备考预习阶段比较常见的易错易混知识点,希望能对同学们后续备考CPA有所帮助~

考生必看!2022注会《经济法》预习阶段易混易错知识点(八)


更多2022CPA备考资讯尽在正保会计网校注会栏目(点击前往>

同学们也可扫描下方二维码进群,领取更多下载版备考资料~

扫码领资料>

相关推荐:

2022注会《经济法》预习阶段易混易错知识点

基础较差报考注会哪几科更容易通过?每科要学多少小时?

学员讨论(0
回到顶部
折叠
网站地图

Copyright © 2000 - www.fawtography.com All Rights Reserved. 北京正保会计科技有限公司 版权所有

京B2-20200959 京ICP备20012371号-7 出版物经营许可证 京公网安备 11010802044457号

恭喜你!获得专属大额券!

套餐D大额券

去使用