扫码下载APP
接收最新考试资讯
及备考信息
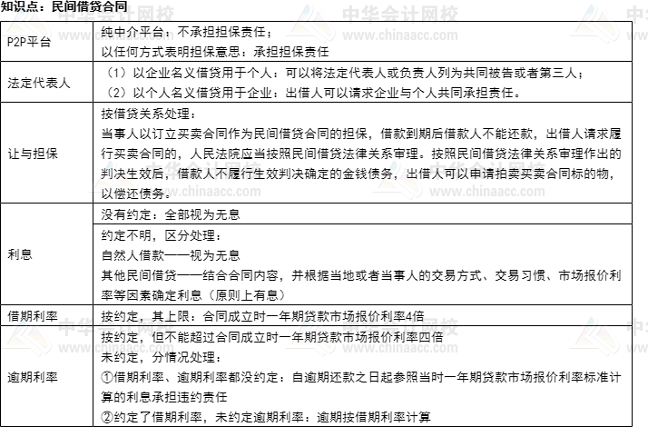
各位备考2021年CPA考试的考生们注意啦:注会考试已经进入倒计时了!注会《经济法》备考进入到最后的冲刺阶段,正保会计网校为广大考生准备了注会《经济法》易错易混知识点,希望能为你的复习冲刺助一臂之力!


注会考试是采用机考答题模式,考生们一定要抽出时间体验机考系统,熟悉公式和符号的输入以及上机答题的操作流程。来正保会计网校,机考操作都能满足你,你需要的都在这了!赶紧来注会机考系统体验一下吧>>
更多推荐:
Copyright © 2000 - www.fawtography.com All Rights Reserved. 北京正保会计科技有限公司 版权所有
京B2-20200959 京ICP备20012371号-7 出版物经营许可证
京公网安备 11010802044457号
套餐D大额券
¥
去使用