25周年

财税实务 高薪就业 学历教育
APP下载
APP下载新用户扫码下载
立享专属优惠

安卓版本:8.8.80 苹果版本:8.8.80

开发者:北京正保会计科技有限公司

应用涉及权限:查看权限>

APP隐私政策:查看政策>

HD版本上线:点击下载>

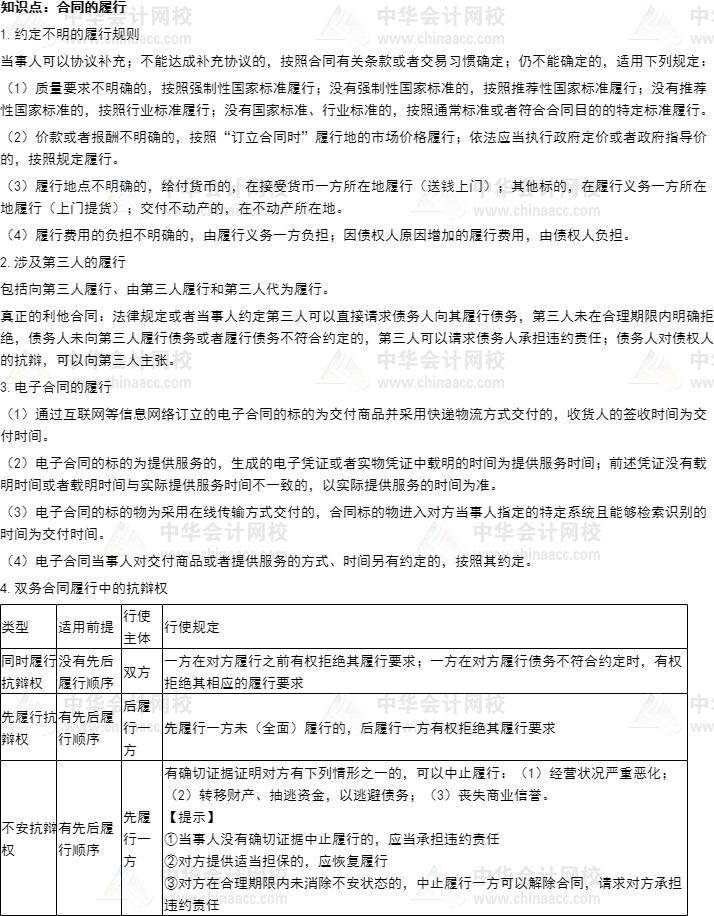
2021年注会《经济法》易错易混知识点:合同的履行

来源: 正保会计网校 编辑:小雨 2021/08/04 17:47:28  字体:

选课中心

书课题助力备考

选课中心

资料专区

硬核干货等你学

资料专区

财会题库

海量好题等你练

免费题库

会计人证件照

省时省力又省钱

会计人证件照

注会报考指南

新手提前了解

详情

各位备考2021年CPA考试的考生们注意啦:注会考试已经进入倒计时了!注会《经济法》备考进入到最后的冲刺阶段,正保会计网校为广大考生准备了注会《经济法》易错易混知识点,希望能为你的复习冲刺助一臂之力!

2021年注会《经济法》易错易混知识点:合同的履行

注会考试是采用机考答题模式,考生们一定要抽出时间体验机考系统,熟悉公式和符号的输入以及上机答题的操作流程。来正保会计网校,机考操作都能满足你,你需要的都在这了!赶紧来注会机考系统体验一下吧>>

更多推荐:

【冲刺必做】2021年注会《经济法》易错易混题(汇总)

【冲刺必背】2021年注会《经济法》易错易混知识点(汇总)

学员讨论(0
回到顶部
折叠
网站地图

Copyright © 2000 - www.fawtography.com All Rights Reserved. 北京正保会计科技有限公司 版权所有

京B2-20200959 京ICP备20012371号-7 出版物经营许可证 京公网安备 11010802044457号

恭喜你!获得专属大额券!

套餐D大额券

去使用