扫码下载APP
接收最新考试资讯
及备考信息
| 会计 | 审计 | 税法 | 经济法 | 财管 | 战略 | 综合 |
2022年注册会计师《经济法》预习规划表已出,准备备考2022年注册会计师《经济法》科目的考生们看过来!
考情内容:经济法一向在注会六科的通过率中都是比较高的,但是也只是相对而言,所以大家不要掉以轻心。经济法的考核比较全面,也重点突出,大家可以结合教材+辅导书+课件进行全面复习,相信大家能顺利通过2022年的经济法考试!

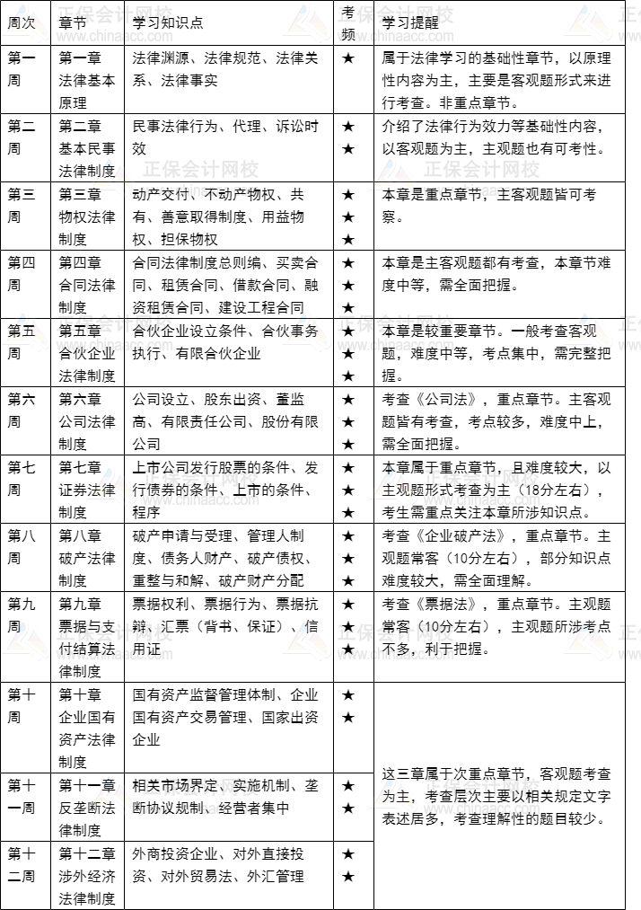
考情内容:注会经济法共有十二个章节,其中历年的重点章节是第三至九章,次重点章节为第二章和第十至十二章,第一章为非重点章节,但其属于法律学习的基础,列示如下:

考生们在规划自己的学习进度时可以参考一下~
网校老师为大家整理了2022注册会计师各科预习计划表和各章重点知识点,微信扫码即可领取下载版~

2022注册会计师新考期已经开启,不能自律学习?一个人备考太孤单?正保会计网校准备了各种各样的注会辅导课程,带你轻松备考,让你不再孤单~感兴趣的小伙伴们快来了解下吧~(点击了解2022注册会计师好课)
Copyright © 2000 - www.fawtography.com All Rights Reserved. 北京正保会计科技有限公司 版权所有
京B2-20200959 京ICP备20012371号-7 出版物经营许可证
京公网安备 11010802044457号
套餐D大额券
¥
去使用